30+文章告诉你脑卒中的单细胞切入点都有啥.

jing 生信人 2024-05-03 07:01

图片脑缺血会引发强烈的炎症反应,其中涉及外周白细胞和脑驻留细胞,这些细胞与组织损伤和修复密切相关。然而,目前人们对脑卒中过程中这些细胞的动态和多样性仍知之甚少。因此,小编今天和大家分享一篇今年2发表在NATURE IMMUNOLOGY(30.5/Q1)杂志上,基于单细胞数据全面分析脑卒中急性期及亚急性期大脑及血液细胞组成、表达、分化及通讯差异的文章。文章除了全面介绍脑卒中过程中细胞的动态变化及表型多样性,也为小伙伴们提供了多个基于单细胞分析脑卒中的切入思路。

Analysis of brain and blood single-cell transcriptomics in acute and subacute phases after experimental stroke

实验性脑卒中急性期和亚急性期大脑和血液的单细胞转录分析


一.文章摘要

文章对年轻及年老小鼠缺血性脑卒中后2天和14天的大脑和血液细胞进行了单细胞转录组分析。研究发现缺血后小胶质细胞、单核细胞来源的巨噬细胞和中性粒细胞随着时间的推移表现出显著的分化,而内皮细胞和脑相关巨噬细胞在中风后2天表现出转录组特征改变。研究也通过轨迹推断分析了脑卒中2天和14天时巨噬细胞的分化表型。研究也观察到大脑的中性粒细胞会不断从血液中招募。此外,研究也发现老年小鼠的大脑单细胞转录组与年轻雄性小鼠相似,但老年和年轻小鼠的大脑免疫细胞组成不同。血液白细胞分析也揭示了人和小鼠卒中后细胞会发生转录改变。研究也发现在缺血性卒中的早期和恢复阶段,大脑内细胞表型具有多样化。


二.文章的主要内容及结果

1.脑卒中后不同时期小胶质细胞的转录组学状态

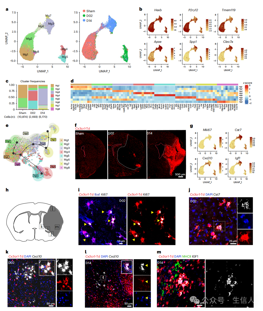
文章首先分析了脑卒中过程中大脑和血液细胞的异质性,其中重点关注了小胶质细胞。研究对假手术(sham)2、脑卒中2(D02)14(D14)后年轻小鼠的43,269个细胞进行了单细胞测序(scRNA-seq)。接着这些细胞被聚类为13亚群,并根据标记基因被注释为小胶质细胞、肥大细胞、T细胞、自然杀伤细胞(NK)、内皮细胞和上皮样细胞等细胞类型。小胶质细胞重聚类后得到8亚群(Mg1-Mg8)这些亚群都高表达典型的小胶质细胞标记基因(1a-d)研究观察到小胶质稳态基因在缺血后下调(1b)。此外,脑缺血能够导致D02D14小胶质细胞亚群的异质性(1c)研究接着通过伪时序分析发现来自假手术的小胶质细胞亚群(Mg1)会向D02D14小胶质细胞进展(1e)研究也通过组织学和荧光原位杂交免疫荧光(FISH-IF)分析观察到缺血的核心Cx3cr1-Td+细胞在D02时显著减少,但在D14时反弹(1f),且Cx3cr1-Td+ Iba1+小胶质细胞与有丝分裂标记物Ki67D02梗死边界共定位(1i)疾病相关小胶质细胞(DAM)标记物也与梗死边界的分支小胶质细胞和缺血核心的细胞共定位(1j)研究在小胶质细胞缺血后上调的差异表达基因(DEGs)中发现了Cxcl10Igf1(1g)研究也在梗死边界D02和病变组织D14发现表达Cxcl10的小胶质细胞,缺血核心则发现了IGF1+的小胶质细胞(1k-m)Td-Cxcl10+细胞附近发现了Td+ Cxcl10+小胶质细胞,表明表达Cxcl10的小胶质细胞和非小胶质细胞组成了离散的细胞团(1l)

图片1 胶质细胞在中风急性期和亚急性期表现出转录状态的改变

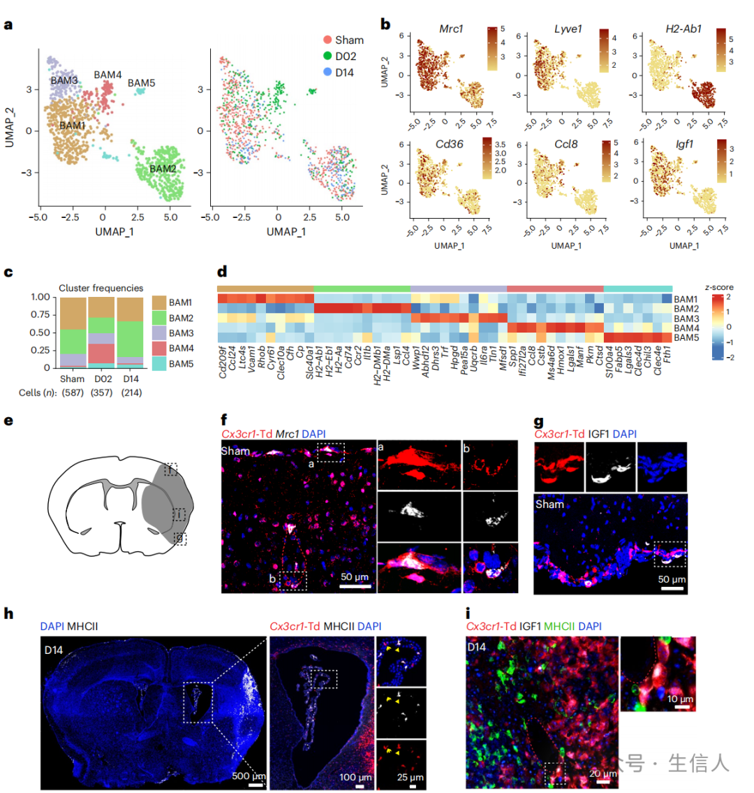
2.脑卒中后早期BAMs转录状态改变

文章接着研究了脑卒中过程中BAMs的转录状态改变。研究识别5BAM亚群(2aBAM1-5),其中BAM1BAM2在脑卒中及假手术组中都占比较高(2c)研究观察到BAM2表达脉络膜丛巨噬细胞(ChMp)的典型标记基因,以及较低水平的血管周围巨噬细胞标记基因(2b,d)研究接着使用Cx3cr1-Td小鼠,观察到scRNA-seq数据一致的结果(2f - i)

图片图2 脑卒中后BAMs的转录变化

3.MdCs从大脑中的炎性单核细胞分化而来

文章接着刻画了脑卒中过程中血液单核细胞的转录特征。研究通过重聚类将血液单核细胞分为5亚群(Mo1-Mo53a),并根据Ly6c2Cd36的表达,将单核细胞亚群注释为炎症(Mo1Mo2Mo4Mo5)巡逻(Mo3)单核细胞(3b)其中Mo3还表达了几个巡逻单核细胞特有的基因(Ear2, trem14, Eno3, Aceas3c-d)研究也识别了6来自大脑的髓系细胞(MdC1-6)亚群,其中假手术大脑中MdCs数量较少,且主要为与血液单核细胞密切相关的MdC3(3e,f)研究进一步观察到D02MdC1MdC2为主,D14MdC6为主,其中MdC1标记基因在卒中相关巨噬细胞、动脉粥样硬化斑块中的泡沫巨噬细胞和心肌梗死中的脂质相关巨噬细胞中均有发现(3h)研究进一步通过轨迹分析发现炎性外周血Mo1Mo2亚群会向脑MdC3过渡,接着会依次MdC2MdC4MdC1过渡,最后向MdC6分化(3f)。这表明炎症脑中的MdCs来源于炎性单核细胞。研究也发现Spp1Gpnmb在完全分化的MdC1MdC6中优先上调(3h-i)FISH-IF联合检测Arg1发现脑表面或实质血管结构的浸润性巨噬细胞中的Arg1D02时升高(3j)。此外,研究也发现Cxcl10D02D14上调,这与小胶质细胞中观察到的情况相似(3k-m)

图片图3 MdCs从大脑中的炎性单核细胞分化而来

4.Lrg1在脑卒中后早期能够识别反应性内皮

文章接着对脑卒中过程中的内皮细胞(ECs)进行了详细分析。ECs首先被分为9个亚(EC1 - 9)接着根据标记基因的表达被注释为四个动静脉亚群(4a-c): EC1(静脉毛细血管)EC6(大静脉)EC3(动脉毛细血管)EC4EC7(动脉)。研究也观察到EC2D02的主要亚群(4d)EC5ISG表达增加(4c)。研究也发现EC1EC3EC5Igf1r的表达水平较高(4bc)。文章接着进行了细胞通讯分析,以研究ECsIgf1产生细胞之间的相互作用,结果发现小胶质细胞和MdC6都参与了D14Igf1-Igf1r信号网络(4e)FISH-IF分析也观察到小静脉标记物Lrg1在缺血半球血管中明显上调(4f)

图片图4 脑卒中后ECs转录变化和Igf1r信号传导

5.大脑不断从血液中吸收粒细胞

文章接着对中性粒细胞进行了分析。研究将血液中的中性粒细胞分成6亚群(Neu1-Neu6)其中Neu3D14中的主要亚群(5a-c)文章接着识别了6个脑粒细胞亚群(Gran1-Gran65d-f)文章将血液的中性粒细胞和脑粒细胞联合进行轨迹分析,结果观察到大脑粒细胞亚群Gran2Gran3更靠近D14的主要血液亚群Neu3(5g)。该分析表明,与MdCs相比,粒细胞不会在组织内分化,而是在缺血-再灌注后的早期和晚期从循环池中募集。此外,研究也发现D14大脑粒细胞中后期表达的基因中包括Ccl3Ccl4Csf1Gadd45b这表明大脑中性粒细胞在稳态条件下以及缺血损伤的早期和晚期具有不同的功能(5h)

图片图5 缺血-再灌注过程中粒细胞转录的变化

6.老年小鼠脑卒中后脑转录组变化

文章接着对老年小鼠脑卒中后脑细胞的转录变化进行了分析。研究对17-20月龄的雄性和雌性小鼠的假手术D02D14样本进行了单细胞转录组分析。结果发现年轻和年老小鼠的大脑细胞亚群在脑卒中过程中表现出很大程度的重叠定位,这表明两组小鼠的核心转录组具有相似性(6a,b)研究发现多种浸润外周免疫细胞丰度在年轻小鼠和老年小鼠之间存在差异,其中老年小鼠中性粒细胞增加MdCs减少(6c)研究也发现小胶质细胞亚群的分布在不同年龄组之间相似(6d)此外,年轻小鼠中特异基因的数量高于老年小鼠(6e),并且在年轻和老年小鼠中,D02D14的特异基因多(6f)。老年小鼠也被观察到小胶质细胞、MdCDCEC亚群ISG评分较高(6g)研究也发现Ifnb1在年轻和年老小鼠的一些MdCs和小胶质细胞亚群中上调(6h)

图片图6 老年和年轻脑卒中小鼠大脑和血液细胞组成和转录组特征的比较

7.小鼠与人类血液白细胞对脑卒中的反应

文章最后一部分研究了小鼠与人类血液白细胞对脑卒中的反应。究收集了缺血性卒中急性期和亚急性期的人类RNA-seq数据。研究首先通过重新调整细胞组成来“人源化”小鼠血液scRNA-seq数据集,以反映对照组和中风后急性和亚急性期的人类数据集(7a)。研究接着在小鼠和人类数据集中确定了对照组、急性和亚急性时间点之间的DEGs,并对其进行KEGG功能富集分析。结果研究发现急性期只有9%的通路在人和小鼠中共享,而亚急性期有47%的通路共享(7bc)。这一结果表明小鼠和人类在中风亚急性期的免疫反应比急性期的相似度更高。

图片图7 通过KEGG通路分析比较小鼠和人血液白细胞脑卒中后转录组谱

到这里这篇文章的主要内容就介绍完了。文章首先对脑卒中急性期、亚急性期以及对照组小鼠大脑及血液中细胞的组成和转录变化进行了分析。接着文章比较了年轻和老年脑卒中小鼠在不同分组中的细胞差异。最后文章分析了人和小鼠血液细胞不同时期对脑卒中的应答差异。文章内容丰富、逻辑清晰、从多个角度刻画了脑卒中对细胞的组成、转录、分化及通讯造成的影响,是一篇高质量的单细胞图谱分析范文,同时也为小伙伴们基于单细胞数据分析脑卒中提供了思路。







最新文章汇总(持续更新ing)


最新热点方向

1、今天开心,安利一个超好发版干湿结合思路

2、掌握孟德尔随机化发20分不是梦

3、研究中草药难发SCI?

4、公开数据纯分析发7+,内容不卷赢在选题

5、人手一篇的“淋巴转移”,摇身一变50+


生信人课堂

1、临床医生科研规划

2、热点基因集预后实操课程

3、孟德尔随机与基因组

4、R语言入门


课题设计 | 生信分析 | 数字产品

概普生物 让科研丰富

图片
生信人

专注于基因技术相关知识分享
扫码关注 获取更多






END


微信扫一扫
关注该公众号