IF=37.3!烟台毓璜顶医院宋西成团队利用单细胞数据分析助力m6A生信分析一举拿顶刊!

糖糖 生信堂 2024-01-21 07:01

图片

又到了糖糖给小伙伴们送福利的时间啦!

今天糖糖给大家带来的是一篇发表在Molecular Cancer上的37分国自然热点文章,研究通过单细胞数据分析构建了原发性和转移性肺腺癌(LUAD)的全球单细胞景观,生信分析与实验结合,揭示了LUAD血管生成和转移中基于IGF2BP2的机制。

在这篇文章中,不仅有功能富集分析、KEGG通路分析等经典分析技术,也有细胞转染、蛋白质印迹等实验方法和伪时间轨迹分析、基因调控网络分析

等单细胞分析手段。可谓是,集宝贵思路于一体,小伙伴们错过可就太亏了!

下面就跟着糖糖一起来看看这篇文章吧!

 (ps:不知道怎么创新的uu来找糖糖!这里不止新鲜出炉的生信热点方向,还有一茬接一茬的新颖思路等着你噢!)

图片

图片

题目m6A 甲基化阅读蛋白 IGF2BP2 可激活内皮细胞,促进肺腺癌的血管生成和转移

杂志:Mol Cancer

影响因子:IF=37.3

发表时间:20236

后台回复“666”获取原文,文献编号231102


研究背景

根据世界卫生组织国际癌症研究机构(IARC)发布的最新全球癌症负担数据估计,肺癌是全球癌症相关死亡的首要原因,到2022年,肺癌仍将是中国最常见的癌症。在长期的临床实践中发现,许多 LUAD 患者在初诊时已有远处转移,而 LUAD 的远处转移是最大的临床挑战,其分子分期和细胞谱可能与早期癌症不同。目前,LUAD 的抗血管生成靶向治疗被认为是治疗转移性 LUAD 的有效策略。因此,需要全面深入地探索转移性 LUAD 生态位中与血管生成相关的细胞动力学和分子特征,以有效靶向关键驱动基因,制定个性化的治疗策略。

胰岛素样生长因子 2IGF2mRNA 结合蛋白 2IGF2BP2)是一种 RNA 结合蛋白(RBP),对 mRNA 的定位、稳定性和翻译控制具有重要的转录后调控作用 。已有研究表明,IGF2BP2 的高表达与 LUAD 的不良预后有关,抑制 IGF2BP2 的表达可减轻 LUAD 的生长和血管生成 。

数据来源

数据集/队列

数据库

数据类型

详细信息

GSE131907

GEO

RNA-seq数据

11例远端正常肺组织、11例原发性LUAD组织和4例转移性LUAD组织样本

TCGA-LUAD

TCGA

RNA-seq数据、临床信息

LUAD组织和正常肺组织的高通量基因表达数据LUAD 患者的临床信息

GSE72094

GEO

RNA-seq数据

442 LUAD 患者的阵列表达谱分析和生存信息

研究思路

GSE131907数据集中获取了11个远端正常肺组织、11个原发性LUAD组织和4个转移性LUAD组织的单细胞转录组学图谱。构建来自原发性和转移性 LUAD 93,610 个细胞的全球单细胞图谱,然后分析LUAD细胞类型来探索转移性LUAD细胞的克隆进化轨迹。接着对LUAD进行伪时间轨迹分析,通过功能富集分析探索所提出的时间相关DEGs所涉及的信号通路和生物学功能。之后在单细胞图谱中鉴定内皮细胞亚群,随后,进一步鉴定了LUAD_IGF2BP2亚群和En_IGF2BP2亚群共有的标记基因。最终,以单细胞分辨率表征肺多细胞生态系统,探讨LUAD血管生成和转移的潜在机制。本研究的分析流程如图 1B 所示。

主要结果

1.原发性和转移性 LUAD 的全球单细胞图谱

在本研究中,CD34表达被用来描述肿瘤血管生成的病理状态。免疫荧光结果显示,转移性 LUAD CD34 表达高于原发性 LUAD(图 1A)。从 GSE131907 数据集中获得了 11 个远端正常肺组织、11 个原发性 LUAD 组织和 4 个转移性 LUAD 组织的 scRNA-seq 数据,以进一步探索原发性和转移性 LUAD 的生态图谱。经过数据预处理和质量控制(图 2A-C),共捕获了 93,610 个高质量单细胞,并将其聚类为 19 种细胞类型,包括 LUAD 细胞(LUAD)、内皮细胞(En)、巨噬细胞(Mac)和其他细胞(图 1C)。细胞集群中阳性表达的标记与最近的 scRNA-seq 和实验室研究等发表的基因特征一致,并与相应细胞的表型特征一致(图 1D)。LUAD 肿瘤细胞中出现了多个或低拷贝数事件(即恶性拷贝数变异事件)(图 1E)。进一步分析发现,转移性 LUAD 代表了一个多细胞生态系统,与对照肺和原发性 LUAD 的多细胞生态系统截然不同(图 1F)。值得注意的是,在转移性 LUAD 中观察到 LUAD 细胞丰度急剧增加。总之,通过单细胞分析初步构建了原发性和转移性 LUAD 的全球单细胞景观,并探索了不同样本类型中细胞生态的改变。

图片

 

1 构建原发性和转移性 LUAD 的全球单细胞图谱

 

图片

2 scRNA-seq的数据预处理和质量控制

2. 转移性 LUAD 肿瘤细胞的克隆进化轨迹

肿瘤细胞的克隆进化过程往往是癌症发展的关键。因此,为了探索转移性 LUAD 细胞的克隆进化轨迹,分析 LUAD 细胞类型。值得注意的是,与原发肿瘤相比,LUAD细胞在转移性LUAD中含量很高,因此对LUAD细胞进行亚群分析,并构建了单细胞图谱(图3A)。在探索原发性和转移性 LUAD LUAD 细胞亚群的细胞生态学时,发现转移性 LUAD LUAD_FAM83A LUAD_IGF2BP2 亚群的丰度明显高于原发性肿瘤(图 3B)。随后在单细胞图谱中证实了FAM83AIGF2BP2的表达(图3C),荧光结果证明CD34高表达的LUAD肿瘤中IGF2BP2的表达明显高于CD34低表达的肿瘤(图3D),揭示了IGF2BP2与血管生成之间的密切关系。为了进一步探索转移的潜在分子机制,研究人员鉴定了原发性和转移性LUAD细胞亚群中的DEGs(图3E)。根据对LUAD细胞的伪时间轨迹分析(图3F),发现了从原发性LUAD到转移性LUAD的进化趋势,这表明了LUAD细胞亚群从原发性LUAD到自然选择和转移性疾病的潜在结构变化(图3G)。通过功能富集分析探讨了所提出的与时间相关的 DEGs 所涉及的信号通路和生物学功能,发现 LUAD_IGF2BP2 亚群在囊泡合成和信号分泌方面显著富集(图 3H)。综上所述,研究推断了转移性LUAD细胞亚群的起源和克隆进化轨迹,并鉴定了参与进化过程的基因及其生物学功能。

 

图片

3 转移性 LUAD 细胞的克隆进化轨迹

3. 转移性 LUAD 的内皮细胞特征

癌症进展的特点是内皮细胞被激活,进而促进肿瘤血管生成。因此,在单细胞图谱中确定了内皮细胞亚群(图 4A),并在原发性和转移性 LUAD 中观察到每个内皮细胞亚群独特的细胞生态。值得注意的是,在原发性 LUAD 转移过程中,En_S100A9En_KRT19 En_IGF2BP2 亚群明显增加(图 4B)。在 LUAD_IGF2BP2 亚群和 En_IGF2BP2 亚群中 IGF2BP2 同时表达(图 4CD),表明这两个亚群之间存在相互作用。随后,进一步确定了 LUAD_IGF2BP2 En_IGF2BP2 亚群共有的标记基因,包括 IGF2BP2IGF2BP3SOX4ID1WASF2ADGRG6 FKBP1A(图 4E)。富集分析(图 4FG)显示,这些特定的细胞亚群表现出重要生物功能的显著激活,如内吞。进一步的 GSEA 分析显示,血管生成、外泌体、上皮间质转化(EMT)和 N6-甲基腺苷(m6A)在特定细胞亚群中明显富集(图 4H)。基于这些发现,初步构建了转移性 LUAD 的内皮细胞图谱。 

图片

4 转移性 LUAD 中的内皮细胞景观

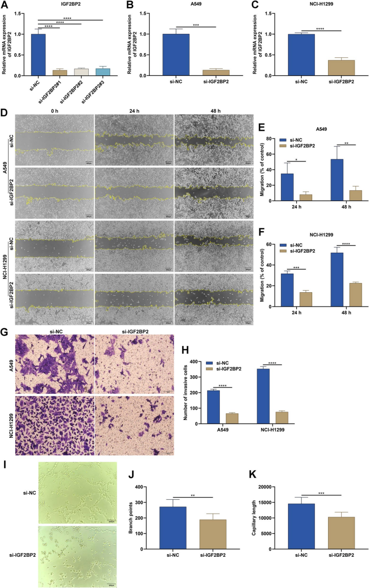
4. 靶向 IGF2BP2 可减轻 LUAD 细胞的迁移、侵袭和血管生成

接下来,研究IGF2BP2LUAD细胞生物学行为的影响。在瞬时转染中,设计了三种靶向 IGF2BP2 的特异性 siRNA,其中 si-IGF2BP2#1 A549 NCI-H1299 细胞的干扰效果最佳(图 5A-C)。根据伤口愈合实验,si-IGF2BP2 能显著降低 A549 NCI-H1299 细胞的迁移(图 5D-F)。此外,的透孔试验结果表明,si-IGF2BP2 能明显抑制 A549 NCI-H1299 细胞的侵袭(图 5G, H)。用si-IGF2BP2转染的A549细胞的条件培养液培养HUVEC后,分支点和毛细血管长度都明显减少(图5I-K),表明LUAD细胞中IGF2BP2的敲除抑制了血管生成。

图片

5 靶向 IGF2BP2 可减轻 LUAD 细胞的迁移、侵袭和血管生成

5.LUAD细胞衍生的外泌体介导IGF2BP2转移到微环境内皮细胞,激活PI3K-Akt信号促进血管生成

上述研究表明,转移性LUAD可能通过外泌体实现血管生成。因此,为了研究LUAD细胞衍生的外泌体转移到肿瘤微环境中内皮细胞的机制,构建了血管生成特异生态型的全局调控图谱,并得到了从LUAD_IGF2BP2En_IGF2BP2亚群的整合调控网络(图6A)。随后发现,外泌体标记基因(CD9CD63TSG01 CD81)在所有 LUAD 亚群中均高表达,证明了 LUAD 细胞中外泌体的形成(图 6B)。结合 IGF2BP2 LUAD_IGF2BP2 En_IGF2BP2 亚群中的表达情况,可以推断 LUAD 细胞衍生的外泌体 IGF2BP2 被内皮细胞内化。此外,还发现在 En_IGF2BP2 亚群中,赋予 LUAD 血管生成和转移的 PI3K-Akt 信号通路被激活(图 6C)。这些结果表明,LUAD细胞可能将外泌体IGF2BP2传递给内皮细胞,从而激活PI3K-Akt信号通路,最终促进血管生成。

图片


6 在内皮细胞中过表达 IGF2BP2 可激活 PI3K-Akt 信号,促进血管生成

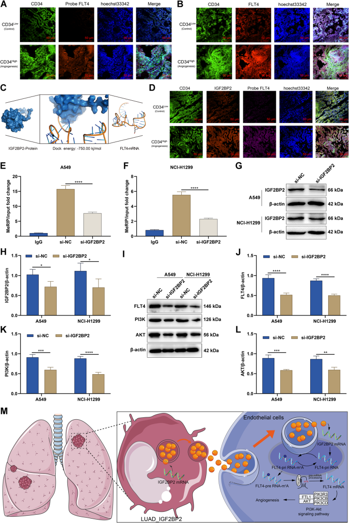
6.IGF2BP2 介导 FLT4 m6A 修饰并激活 PI3K-Akt 信号通路

研究人员进一步探讨了 IGF2BP2 如何激活 PI3K-Akt 信号,从而促进血管生成。研究发现,FLT4 可能是 IGF2BP2 激活 PI3K-Akt 信号的靶基因。免疫荧光实验显示,CD34高表达的LUAD样本病灶内皮细胞中FLT4RNA水平(图7A)和蛋白水平(图7B)明显高于CD34低表达的样本。通过分子对接预测了 IGF2BP2 蛋白与 FLT4 mRNA 的结合潜力,对接能量为 -750 kj/mol,表明二者之间有很大的靶向结合潜力(图 7C)。多重免疫荧光也证明了 FLT4 RNA IGF2BP2 蛋白的共表达(图 7D)。敲除 IGF2BP2 能显著降低 A549 NCI-H1299 细胞中 FLT4 m6A 水平(图 7EF)。此外,在敲除 IGF2BP2 A549 NCI-H1299 细胞中,FLT4 蛋白水平也明显下调(图7G-J)。这表明IGF2BP2可通过介导FLT4m6A修饰上调FLT4的表达。此外,在敲除IGF2BP2A549NCI-H1299细胞中,PI3KAKT蛋白水平明显下降(图7KL),表明IGF2BP2参与激活了PI3K-Akt信号通路。这些结果表明,在转移性LUAD的克隆演化过程中,IGF2BP2表达的LUAD细胞亚群将IGF2BP2扩散到肿瘤微环境中,并通过细胞内化被内皮细胞吸收,随后通过m6A修饰靶向增强FLT4RNA稳定性,从而激活PI3K-Akt信号通路,促进血管生成(图7M)。

图片

7 IGF2BP2 通过介导 FLT4 m6A 修饰激活 PI3K-Akt 信号通路

7.构建基于 IGF2BP2 LUAD 预后评分系统

进一步构建了 IGF2BP2-FLT4-PI3K-Akt 信号转导-血管生成的全球调控网络(图 8A)。然后评估了这些网络基因在预测 LUAD 预后方面的潜力。在TCGA-LUAD数据集中探讨了关键网络基因与临床指标的关联,发现它们与临床参数,尤其是OS和无复发生存期(RFS)显著相关(图8B)。根据关键网络基因(包括IGF2BP2FLT1FLT4PIK3R3PIK3CBPIK3CD)建立了一个多变量cox回归模型,称为基于IGF2BP2的预后评分系统,并根据中位值将患者分为低分组和高分组。生存分析表明,低分组的 OS RFS 结果明显优于高分组(图 8CD)。与时间无关的 ROC 曲线显示该模型在预测 OS RFS 方面表现出色(图 8E)。基于 IGF2BP2 的预后评分系统在外部验证数据集(GSE72094)中得到了证实(图 8FG)。结合单变量和多变量回归分析发现,基于 IGF2BP2 的模型和分期是影响 LUAD 预后的独立危险因素(图 8HI)。建立了一个包含这两个独立风险因素的提名图(图 8J)。校正曲线显示,提名图可以准确预测一年、三年和五年的 OS 结果(图 8K-M)。这些结果表明,IGF2BP2-FLT4-PI3K-Akt 信号转导-血管生成网络在 LUAD 预后中起着至关重要的作用,这为对 LUAD 患者进行准确的风险分层提供了理论依据。

图片

8 开发基于 IGF2BP2 LUAD 预后评分系统

8.筛选潜在的 IGF2BP2 小分子抑制剂

基于 GDSC CTRP 数据库,我们根据相关系数 < -0.1 和调整后 p < 0.05 的阈值预测了潜在的 IGF2BP2 小分子抑制剂。因此,我们筛选出了 GDSC CTRP 数据库共享的三种小分子抑制剂,包括曲美替尼、赛鲁米替尼和达沙替尼(图 9)。

图片

9 基于 GDSC CTRP 数据库预测 IGF2BP2 的潜在小分子抑制剂

文章小结

这项研究通过单细胞转录组学分析构建原发性和转移性LUAD的全球单细胞景观,揭示LUAD血管生成和转移中基于IGF2BP2的机制,为阐明LUAD转移的相关细胞动力学和分子特征提供了机会。这篇文章提供了宝贵的单细胞分析思路,再加上干湿结合的实验验证成功获得37分的高分。文章中的一系列分析手段不难理解,重点是学习文章中对不同分析手段的充分运用和清晰思路。相信小伙伴们在看完这篇文章后,也能学到创新思路发表高分文章!感兴趣的小伙伴还不快快跟着糖糖学起来!

糖糖有话说

生信堂致力于为大家带来最新生信思路,想复现这种思路或者定制更多创新性思路欢迎咨询糖糖哦!

图片

往期文章

1. 【期刊推荐】审稿速度快!中科院1区,生信友好,国人友好的7+杂志,非预警,自引率低!

2. 一区11分!且看国自然Top级热点方向“脂质代谢”的干湿结合思路如何拿下高分文章!

3. 教你快速掌握5+生信发文思路!单基因分析+干湿结合,生信小白也能轻松复现!

4. 6.6分基因家族泛癌生信文章!破解免疫、耐药的秘密,不知道如何设计干湿结合思路的学起来!

5. 这种细胞死亡方式放在非肿瘤中分析效果超赞!WGCNA+机器学习筛选关键基因,简单的生信+验证扛起5+大旗!

单细胞测序 · 目录
上一篇双疾病纯生信分析如何轻松拿下6分+?原来是从免疫角度切入,还用上了单细胞分析,效果很哇塞!下一篇IF=37.3!国自然热点云集的吸睛思路!山东大学冯强团队:成纤维细胞、代谢重编程、肿瘤微环境搭载多组学发表顶刊!

微信扫一扫
关注该公众号