背景:头颈部鳞状细胞癌(HNSCC)以高复发率/转移率及预后挑战性为特征。越来越多的证据显示,肿瘤浸润性 B 细胞(TIL-Bs)在肿瘤控制中发挥关键且协同的作用。然而,目前对 TIL-Bs 在免疫微环境中的作用以及其对免疫检查点阻断治疗结果的影响了解甚少。
方法与结果:通过使用基因表达综合数据库(GEO)的单细胞 RNA 测序(scRNA-seq)数据,研究识别了 TIL-Bs 的独特基因表达模式。HNSCC 样本基于无监督聚类被分类为 TIL-Bs 抑制组和 TIL-Bs 激活组。此分类进一步通过TCGA HNSCC 数据得到验证,并与患者预后、免疫细胞浸润及免疫疗法反应相关联。研究发现,B 细胞激活组展现了更佳的预后、更高的免疫细胞浸润及明显的免疫检查点水平变化,这包括提高的PD-L1水平。此外,还开发并验证了一个预后模型,突出了筛选的四个基因作为预测 HNSCC 患者生存结果的潜在生物标志物。
1. 单细胞数据集中对 B 细胞进行免疫分群
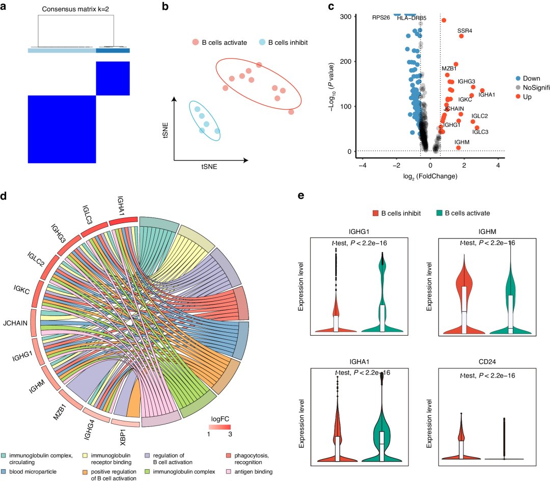
▲ 图1:鉴定 B 细胞亚型与无监督聚类分析。作者使用 Seurat 进行聚类,鉴定了包括 NK 细胞、CD4+ T 细胞、CD8+ T 细胞、周期性T细胞、髓系细胞和 B 细胞等主要免疫细胞类型(图a)。每种细胞类型的鉴定基于经典的标志基因和文献证据(图b,c)。不仅如此,作者展示了每个患者样本中免疫细胞群体组成,以观察所有样本中的肿瘤免疫环境状态(图d)。为了探讨 TIL-Bs 在 HNSCC 中的功能亚群和潜在作用,首先选择在首次聚类中定义为 B 细胞的亚群,并重新聚类识别了其中 15 种不同的 B 细胞亚群(图e)。然后,作者使用 Findallmarkers 函数对这15个B细胞群体进行分析,获得了与 B 细胞相关的 440 个标志基因。使用这些标志基因,通过 ConsensusClusterPlus 进行 HNSCC 样本的无监督聚类(图f)。主成分分析也可以将样本分类为 B 细胞激活组和 B 细胞抑制组(图g)。这两组样本在CD8+ T细胞的比例和数量上有最大的差异(补充图1b-d),提示它们在抗肿瘤免疫性上可能有所区别。
▲ 图2:B 细胞激活组与抑制组的差异分析。为了进一步分析不同聚类组间的遗传差异,作者鉴定了两组之间 43 个差异表达基因(图a)。作者将 21 个上调基因定义为B细胞激活基因签名(BCAGS),并使用此签名进行下一步验证分析。大部分上调基因与 B 细胞的激活相关,而下调基因则与 B 细胞的抑制相关(图a,b)。GO 功能富集分析显示,上调基因在 B 细胞激活、B 细胞受体信号通路和 B 细胞激活途径中高度富集(图c)。细胞通讯分析显示,B细胞激活组的整体免疫细胞互动强度增加(图d),且其与 T 细胞的直接互动更为活跃(补充图 2 f)。在配体-受体交互中,B 细胞激活组表现出更多的 CSF、CXCL 和 MHC-I 信号通路,而 CD22 和CD23被抑制,这表明B 细胞激活组通过细胞互作改善了抗肿瘤免疫(补充图2g)。
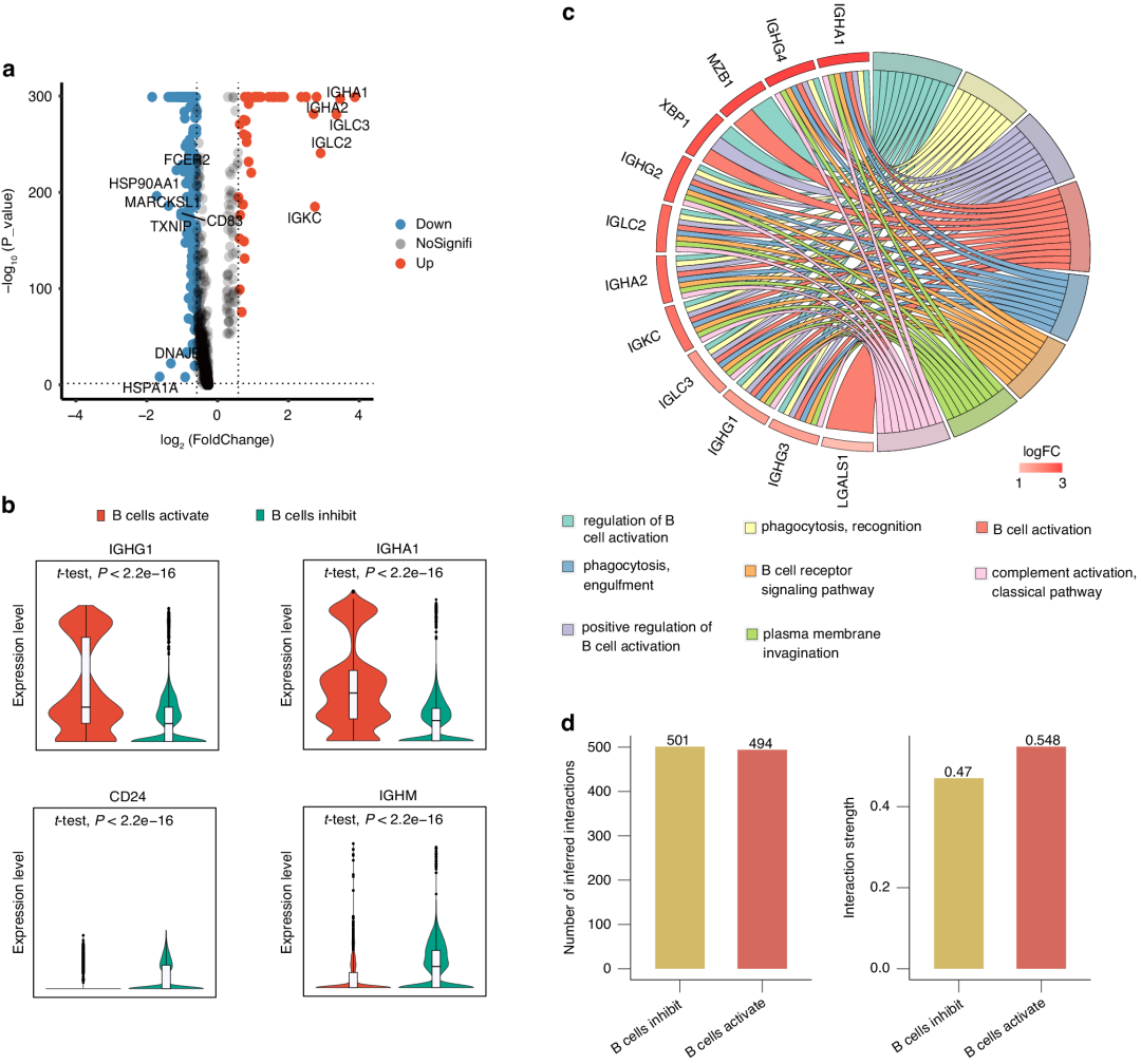
▲ 图3:在另外一个公开单细胞测序数据集上,作者对聚类结果进行了验证重复。
2. B细胞分类准确预测免疫疗法反应
▲ 图4:基于 TIL-Bs 的分类方法在TCGA队列中的分析。为验证上述基于 B 细胞标志基因的分类方法是否适用于 TCGA HNSCC,作者对 501 个患者样本的 RAN-seq 表达谱进行了无监督聚类,基于 BCAGS 得到了两个临床群体(图a)。tSNE 聚类同样显示样本可以分为两组(图b)。如火山图所示,从TCGA HNSCC 患者的两组中鉴定出 388 个上调基因和 42 个下调基因(图c)。对B细胞激活组DEGs进行GO功能富集分析,发现它们显著富集在淋巴细胞激活和免疫激活相关途径(图d)。随后,作者将分组与临床信息相关联,探讨了肿瘤分型的预后价值。Kaplan-Meier 曲线显示,B 细胞激活组的患者具有显著更好的生存预后(图e)。为了探索分类方法对免疫细胞浸润分数的影响,作者进一步使用 ssGSEA 可视化 28 种浸润免疫细胞群体的相对丰度。B 细胞激活组显示出更高的免疫细胞浸润丰度(图 f 和补充图 5a)。此外,TCGA HNSCC 中 B 细胞激活组的样本具有更高比例的肿瘤浸润淋巴细胞(补充图5c),高于B细胞抑制组。以上结果表明,该分类方法在单细胞和 RNA-seq 队列中毋庸置疑的一致性。
▲ 图5:基于 B 细胞样本分群的免疫治疗分析。作者使用 ESTIMATE 方法评估了肿瘤中基质和免疫细胞的浸润分数,并推断了肿瘤的纯度。结果表明,在 B 细胞激活组观察到更高的免疫评分、基质评分和 ESTIMATE 评分,肿瘤纯度低于 B 细胞抑制组(图a-d)。同时,作者研究了两组典型免疫抑制分子(PD-1, CTLA4, LAG3, BTLA, CD274, HAVCR2, VSIR, PDCD1LG2)的表达谱。B细胞抑制组的患者显示出显著下调的免疫共抑制性受体(图e)。为了进一步探讨分类与免疫疗法反应之间的可能相关性,作者还计算了两组的肿瘤免疫功能失调和排除(TIDE)评分,以评估肿瘤免疫逃逸的潜力并预测对免疫反应的响应。结果显示,B 细胞激活组的 TIDE 评分低于 B 细胞抑制组(图f)。较低的 TIDE 评分通常与更好的 ICB 治疗效果相关。这些结果表明,B 细胞激活组的患者可能对 ICB 治疗敏感。
4. 四基因预后模型的构建与验证
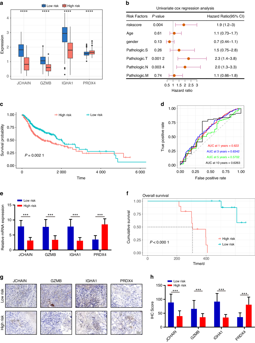
▲ 图6:LDSC-SEG 研究 IBD、UC、CD 和 PBC 的 SNP 遗传力在特定组织的富集(bulk-RNA数据)。作者采用 LASSO 回归分析优化 BCAGS,开发了一个四基因组合(JCHAIN、GZMB、IGHA1和PRDX4),能够有效评估患者预后风险模型。其中,JCHAIN、GZMB 和 IGHA1 在低风险组中表达显著提高,而 PRDX4 在高风险组中表达显著增加(图a)。随后,作者利用TCGA队列进行单变量 Cox 回归分析,揭示了风险评分可以作为 生存 的独立预兆(图b)。值得注意的是,KM 和对数秩秩和检验显示了高风险和低风险 HNSCC 队列之间 OS 的明显差异(图c)。同时,风险评分在预测 TCGA 队列曲线下面积尚可,展示了它们在长期预后中的潜在作用(图d)。为了加强模型的预后有效性,作者招募了一个包括20名 HNSCC 患者的临床队列,旨在验证这四个基因(JCHAIN、GZMB、IGHA1和PRDX4)的表达模式。通过使用 RT-qPCR 对这些基因的 mRNA 进行定量,作者将临床队列根据基因的表达水平明确划分了低风险和高风险患者。一致的是,JCHAIN、GZMB 和 IGHA1 在低风险类别中表达显著提高,而 PRDX4 表达显著降低(图e)。随后的Kaplan-Meier 分析验证了高风险组与 HNSCC 患者预后恶化之间的显著相关性(图f)。作者还通过免疫组织化学(IHC)分析更深入地揭示了这些基因在高风险组中空间和蛋白水平的表达模式(图g,h)。
整体逻辑还算清晰
20 个样本的验证队列
羡慕这个工作量一手 
仅供粉丝老铁们参考
如有侵权或错误,请联系删除改正~
微信扫一扫
关注该公众号