10分+泛癌免疫细胞套路,可复现性强!

生信发文助手 2023-07-18 12:00 发表于辽宁

图片

大家好!今天给大家介绍一篇2023年6月发表在Molecular Therapy-nucleic Acids(IF:10.18)上的文章。本研究揭示了肿瘤浸润T细胞在不同癌症中的共同特征,并为靶向免疫治疗提供了理论支持。


Identification of shared characteristics in tumor-infiltrating T cells across 15 cancers

15种癌症中肿瘤浸润性T细胞的共同特征识别

生信分析定制服务

请扫描下方二维码

图片

也可直接添加小编微信:keyan-zhishi2沟通

摘要

肿瘤浸润性T细胞在肿瘤免疫治疗中发挥着重要作用。近年来,对T细胞异质性的研究取得了很大进展。然而,人们对肿瘤浸润性T细胞在癌症中的共同特征知之甚少。本研究作者对15种癌症中的349799个T细胞进行了泛癌分析。结果表明,相同的T细胞类型在不同癌症中具有相似的表达模式,受特定转录因子调控。多种T细胞类型转换路径在癌症中是一致的。作者发现与CD8+ T细胞过渡到终端分化效应记忆或耗尽状态相关的TF调控与患者临床分类相关。作者还观察到所有癌症中肿瘤浸润T细胞普遍激活的细胞-细胞相互作用通路,其中一些特异性介导某些细胞类型的串扰。此外,不同癌症的TCR在可变区和连接区基因方面具有一致的特征。总的来说,本研究揭示了肿瘤浸润T细胞在不同癌症中的共同特征,并为靶向免疫治疗提供了理论支持。


流程图

图片

结果

1.15种癌症中T细胞的亚表型

作者收集了15种肿瘤T细胞单细胞RNA测序数据集(图1A)。由于食管鳞状细胞癌(ESCC)和鼻咽癌(NPC)的细胞类型不可用,因此采用标准的单细胞分析过程来鉴定T细胞。101例患者的肿瘤、邻近正常组织和外周血,其中35.5%的细胞有TCR数据(图1A)。为了进一步了解肿瘤浸润T细胞的特征,作者进行了无监督CD4+和CD8+ T细胞的聚类分析。共识别出19个CD4+和17个CD8+ T细胞簇(图1B)。这些簇表现出不同的组织分布(图1C)。另外,作者在CD4+和CD8+ T细胞中发现了增殖基因高表达的细胞簇。细胞周期评分显示这些细胞簇处于G2M期或S期,并且这些细胞簇也高表达耗竭或调节性T细胞相关标记基因(图1D)。

图片
图1 癌症间的T细胞簇

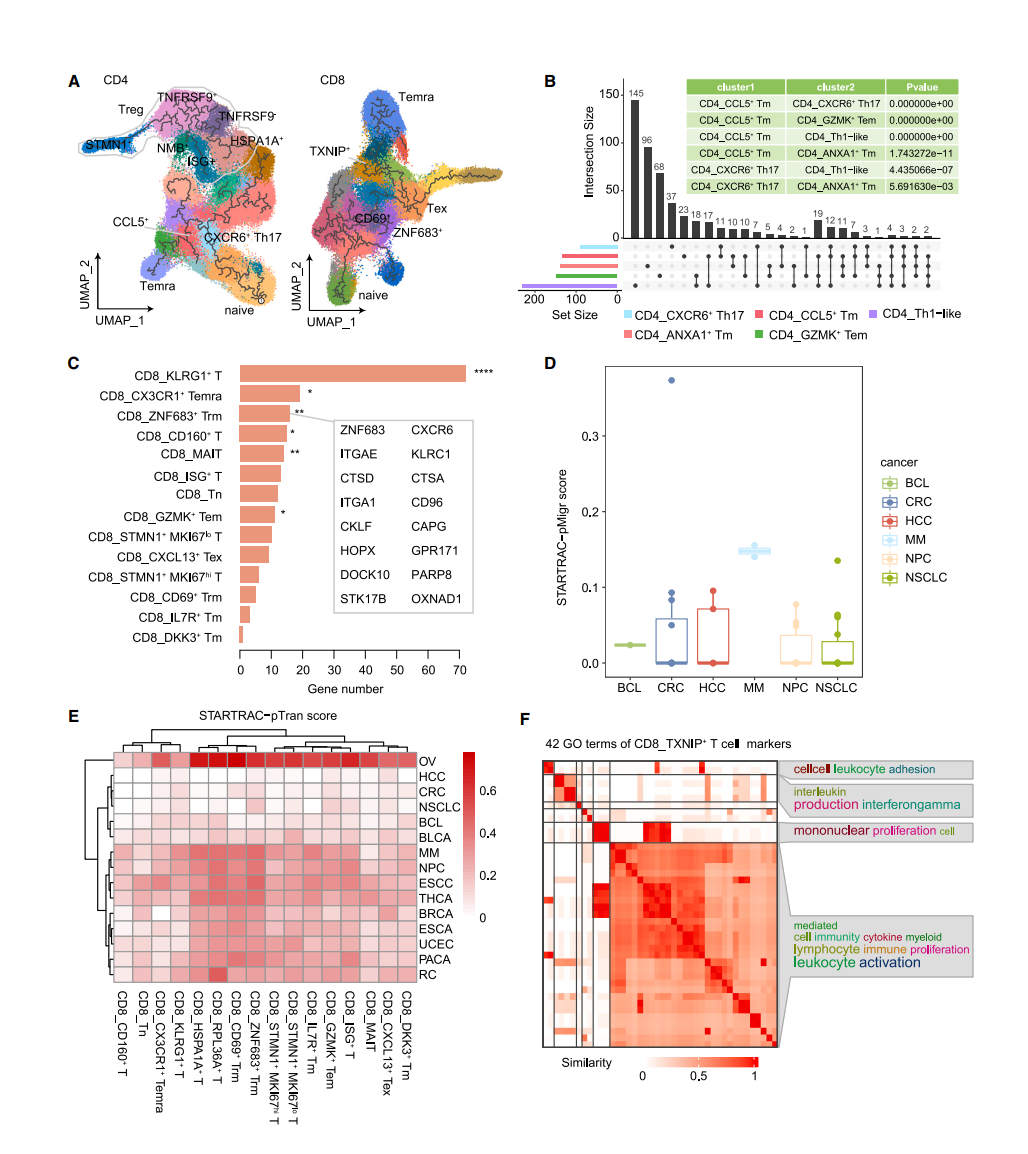
2.15种癌症中共享的T细胞状态转换路径

由于T细胞可以在不同的功能状态之间转换,作者使用Monocle3来推断细胞轨迹。结果显示T细胞簇之间存在多种状态转换路径。对于CD4+ T细胞,我们发现CD4_CCL5+ Tm和CD4_CXCR6+ Th17似乎是初始T细胞向其他细胞类型发展的枢纽(图2A)。CD4_CCL5+ Tm和CD4_CXCR6+ Th17与下游细胞簇显著共享标记基因(图2B)。作者观察到几个高表达Treg标记基因簇,其中CD4_TNFRSE9+ Treg和CD4_TNFRSF9 Treg分别在肿瘤和PBMCs中富集(图1C)。轨迹分析显示,CD4_ISG+ Treg、CD4_NMB+ Treg和CD4_HSPA1A+ Treg在不同的癌症中以过渡状态出现,然后发展为CD4_TNFRSE9+ Treg。此外,作者发现CD8_TXNIP+ T的标记基因与CD8_ZNF683+ Trm的标记基因显著共享,包括ZNF683、CXCR6、ITGAE和KLRC1(图2C)。STARTRAC-migr分析显示pbmc和肿瘤之间CD8_TXNIP+ T细胞的TCR高度共享,特别是在MM中(图2D)。同时,STARTRAC-migr分析显示,CD8_TXNIP+ T细胞与Trm和CD8_RPL36A+ T细胞高度相关(图2E)。富集分析表明,CD8_TXNIP+ T细胞参与免疫细胞活化和增殖,包括T细胞活化、淋巴细胞分化和T细胞增殖调控(图2F)。

图片
图2 CD8_TXNIP+ T细胞从PBMCs向肿瘤组织迁移,发展为Temra或Tex细胞

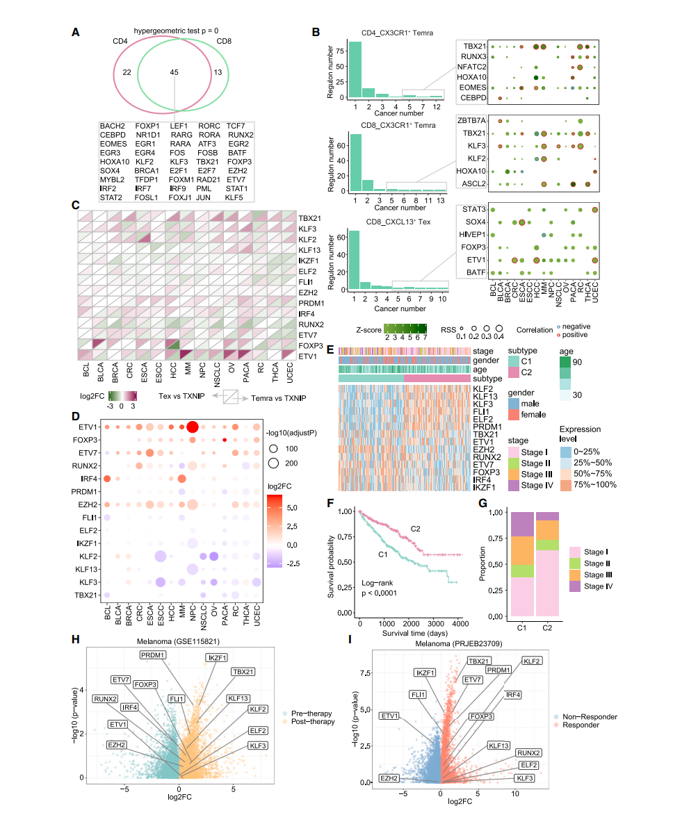
3.癌症中临床相关状态转换的TF调控

长期以来,人们一直认为TF在维持细胞特性方面起着核心作用。我们使用SCENIC来识别关键调控子。SCENIC可以同时重建基因调控网络,并从scRNA-seq数据中识别细胞状态。然而,作者观察到肿瘤浸润性T细胞在癌症中的普遍细胞类型特异性调控。作者筛选了每种细胞类型,寻找至少存在于五种癌症中的调控子,分别在CD4+和CD8+ T细胞簇中获得67和58个调控子。这些调控在CD4+和CD8+ T细胞之间显著共享(图3A)。这些调控与相应细胞类型的功能有关。例如,幼稚特异性调控子TCF7和LEF1对早期T细胞发育至关重要,CD69+ Trm的调控包括多个锌指TF (EGR1/2/3/4, KLF5/10)。EGR1、EGR2和EGR3已被证明调节T细胞活化、抗原诱导的T细胞增殖和效应分化。TBX21在CD4+和CD8+ T细胞中均被鉴定为Temra特异性调控因子(图3B)。

作者分析了CD8_TXNIP+ T、Temra和Tex在肿瘤组织中的差异调控。最后,在五种或更多的癌症中,我们确定了14个在Temra中上调而在Tex中下调的调控或在Temra中下调而在Tex中上调的调控,作者称之为状态转换TFs(图3C)。状态转移TF的表达在肿瘤和其他组织之间存在显著差异(图3D)。Temra activated TF高表达水平的KIRC中C2亚型预后较好(图3E和3F)。两类患者在性别、年龄上无明显差异,但C2组多数标本病理分期为低分期(图3G)。

接下来,从TIGER数据库下载的癌症免疫治疗数据,探讨了免疫检查点阻断治疗后这些TF的变化结果显示,除IRF4外,黑色素瘤治疗后状态转换TF的表达显著上调(图3H)。此外,在另一个黑色素瘤免疫治疗数据集中,除了ETV1和EZH2在无应答者中高表达外,状态转移TF在应答者中高表达(图3I)。总的来说,作者发现的T细胞状态转移TF调控有助于肿瘤分类,可以作为独立的预后因素和免疫治疗靶点。

图片
图3 癌症间共享状态转换TF调控因子

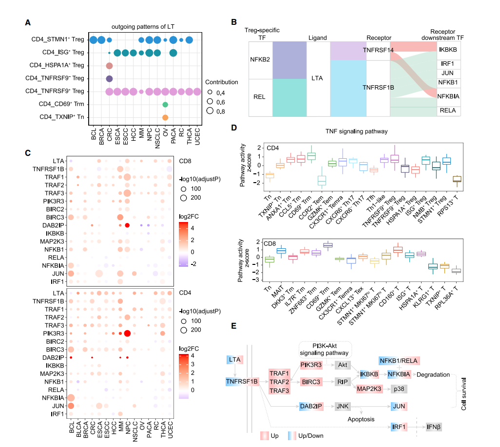
4.癌症中普遍激活的T细胞相互作用通路

细胞间相互作用涉及多种信号通路。通过计算不同组织中任何一对共享信号通路之间的欧氏距离,作者观察到CCL、CXCL和FASLG通路的距离较大,而IFN-II通路的距离较小(图4A)。此外,根据各信号通路的信息流,作者发现肿瘤中一些通路的变化是不同的,包括TNF、PARs、CLEC、ITGB2、IL16。相比之下,除了BLCA外,作者还发现11种通路(如CCL、CXCL和CD70)在所有癌症的肿瘤中与其他组织相比都增加。配体-受体(LR)对在这些通路中的作用在所有癌症中都是一致的(图4B),这些LR基因的表达在肿瘤浸润性T细胞中上调。接下来,作者发现GALECTIN是除OV外所有癌症中CD8_TXNIP+ T细胞的传入信号通路(图4C)。GALECTIN的传出细胞主要来自STMN1+和ISG+ T细胞群(图4D)。LGALS9在ISG+和STMN+ T细胞中特异性表达,尤其在ISG+ T细胞中表达(图4E)。对GALECTIN、ISG+ T细胞簇特异性调控中LR对的蛋白-蛋白相互作用(PPI)网络分析,以及先前识别的CD8_TXNIP+ T、CD8_Temra和CD8_Tex之间的差异调控,发现它们相互作用(图4F)。这暗示了ISG+ T细胞和CD8_TXNIP+ T细胞之间存在调节关系。

图片
图4  15种癌症中普遍激活的T细胞相互作用通路

另外,作者观察到LT通路的外向信号仅在Tregs中发现(图5A)。其配体LTA是Tregs特异性调控因子REL和NFKB2的靶基因,其配对受体的下游TF是TNF信号通路相关基因(图5B)。同时,作者观察到肿瘤组织中TNF信号通路相关基因同时上调(图5C)。TNF信号通路的活性在每种T细胞类型中是不同的(图5D)。这些结果表明Tregs通过LTA-TNFRSF1B激活受体细胞中的TNF信号通路,然后影响其他细胞的命运(图5E)。

图片
图5 Tregs通过LT通路激活其他细胞的TNF通路

5.泛癌中T细胞的TCR图谱

TCR是介导T细胞免疫的关键因子,分析TCR有助于了解T细胞免疫。首先,作者分析了CD4+和CD8+ T细胞的基线库。肿瘤组织中T细胞的TCR多样性和克隆性明显高于正常组织和PBMCs(图6A)。具有相同V、J和CDR3序列的T细胞被定义为相同的克隆型。CD8+ T细胞的克隆性TCR百分比明显高于CD4+ T细胞(图6B)。CD8+ T细胞中克隆TCR在BCL中占7.6% ~ 20.1%,CD4+ T细胞中克隆TCR在NPC中占0.5% ~ 7.1%。单个克隆型的克隆大小与克隆TCR的总数成正比(图6C)。

接下来,通过分析T细胞簇的TCR特征,作者发现幼稚T细胞克隆扩增很少,高度扩增的TCR主要存在于Temra和Tex细胞中(图6D)。此外,作者比较了CD8_CX3CR1+ Temra和CD8_CXCL13+ Tex在肿瘤中的扩增,发现CD8_CX3CR1+ Temra在BRCA、MM、THCA和RC中高度扩增,而CD8_CXCL13+ Tex在UCEC、PACA、ESCA和ESCC中高度扩增 (图6E)。由于轨迹分析显示CD8_TXNIP+ T细胞向Temra或Tex转变,作者研究了这些集群中TCR特征的变化。结果显示,TCR的克隆性沿发育轨迹逐渐增加(图6F)。此外,作者发现CDR3区域的氨基酸类型在两种发育路径中是不同的(图6G)。

图片
图6 V、J和CDR3s在不同癌症中的一致特征


结论

本研究系统地描绘了肿瘤浸润T细胞的免疫生态系统,揭示了肿瘤浸润T细胞在癌症中的共同特征,这将为肿瘤免疫的潜在机制提供新的见解。


发送期刊全称至生信发文助手公众号后台

即可查询中科院分区即时影响因子

图片

图片


微信扫一扫
关注该公众号