大家好呀!今天跟大家分享一篇2021年6月发表在International Immunopharmacology(IF:4.932)上的文章。本篇文章主要基于头颈部鳞状细胞癌患者的铁死亡相关基因构建预后模型,表明铁死亡可能是头颈部鳞状细胞癌患者的潜在治疗靶点。

铁死亡在癌症中具有重要作用,然而目前有关铁死亡相关基因在头颈部鳞状细胞癌(HNSCC)中的预后作用还不是十分清楚。作者下载了HNSCC患者的mRNA表达数据和相应临床数据。作者对231个铁死亡相关基因进行随机生存森林分析,KM分析和Cox回归分析来构建预后模型并使用GEO队列进行验证。7-基因预后模型可以将患者分为高风险组(HRisk)和低风险组(Lrisk),HRisk组的OS较差。多因素Cox回归分析表明风险打分可以作为独立预测因子。HRisk组与肿瘤相关通路和基质打分上调有关而LRisk组抗肿瘤免疫细胞和免疫特征比例较高。总的来说,7-铁死亡相关基因预后模型可以预后HNSCC的预后,揭示铁死亡可以作为HNSCC潜在治疗靶点。1.从UCSC下载567例HNSCC样本的RNA-seq数据,从GEO下载GSE65858(270例)和GSE41613(97例)数据集,从GEO下载两个ChIP数据集(367例)。使用R包“TCGAbiolinks”下载体细胞突变数据(Mutect2)。从FerrDb数据库下载259个铁死亡相关基因,其中有231个基因存在于TCGA和GEO数据集。TCGA和GEO数据集的临床特征如表1所示。
2.对TCGA队列的肿瘤组织和非肿瘤组织做差异分析,鉴定铁死亡相关的DEG。首先使用单因素Cox分析鉴定与预后有关的铁死亡相关DEG;其次使用R包“randomForestSRC”对预后有关的铁死亡相关DEG进行随机生存森林分析并根据重要性对DEG进行排序,提取排名前十的DEG;最后对这10个DEG进行组合共得到1023种组合,对每种组合进行多因素Cox回归分析。对每种组合计算风险打分,根据风险打分将患者分为HRisk和LRisk组并进行KM分析。KM分析中P-value最小的组合其性能最佳。此外,使用GEO数据集作为验证。风险打分和TCGA和GEO队列的临床信息相关性如表2所示。
3.使用R包“timeROC”绘制时间依赖性ROC曲线,使用多因素Cox回归分析研究风险打分的独立性,使用R包“rms”和”regplot”构建列线图。4.使用R包”clusterProfiler“对DEG进行GO和KEGG富集分析。5.使用R包“Estimate“计算免疫打分和风险打分,使用基因GZMA和PRF1的平均表达水平计算CYT打分,使用CIBERSORTx计算22种免疫细胞比例,使用R包”GSVA“计算29个免疫特征的GSVA打分。对HRisk和LRisk中免疫相关基因进行差异分析,使用R包“GSVA“计算特征基因和28个免疫细胞的相关性。6.分析HRisk和LRisk患者的非同义体细胞突变情况。1.鉴定TCGA队列中与预后有关的铁死亡相关DEGs对肿瘤组织和肺肿瘤组织进行差异分析,鉴定到155个铁死亡相关基因。单因素Cox回归分析表明有30个与预后有关的铁死亡相关DEGs(图1a)并构建PPI网络(图1c)。其中有5个上调基因与生存较好有关(图1d)。
随后作者对这30个DEG进行随机生存森林分析,根据重要性选择排名前10的DEG(图1e)。对10个DEG进行组合共得到1023个组织并进行KM分析,KM的P-value如图1f所示。其中7-铁死亡相关基因预后模型的P-value最小。根据多因素Cox回归分析的PH计算风险打分。风险打分=(0.160*EIF2S1)+(-0.153*KEAP1)+(-0.177*MAP2K5)+(0.066*SLC2A3)+(0.236*FTH1)+(0.068*SELENOS)+(-0.153*CDKN2A)。根据风险打分将患者分为高风险组(HRisk)和低风险组(LRisk)。KM分析表明HRisk组OS较差(图2a),PCA分析表明两组完全分离(图2b),HRisk组的死亡比例更高(图2c和2d)。KEAP1,MAP3K5和CDKN2A在LRisk组中表达水平更高而其他基因在HRisk组中表达水平更高(图2e)
使用GEO数据集验证该预后模型的性能,GEO数据集同样分为HRisk和LRisk。KM分析表明HRisk的OS更差(图3a)并且死亡更早(图3c和3d),PCA分析同样可以将两组分开(图3b)
如表2所示,TCGA队列的HRisk组中女性比例更高和感染HPV可能更低,GEO队列的HRisk组与感染HPV可能更低。两个队列中LRisk组患者不吸烟的比例更高。TCGA队列的1年,3年和5年ROC曲线的AUC分别为0.6,0.71和0.65(图4c),GEO队列的为0.7,0.7和0.69(图4c)。单因素Cox回归分析表明风险打分与OS显著有关(图4a和4b),多因素Cox回归分析表明风险打分是OS的独立预测因子。此外,虽然分期可以将患者分为不同的预后分组,但是风险打分可以进一步将分期相同的患者分为预后不同的两组。
作者对TCGA和GEO队列构建列线图(图5a和5b),C-index分别为0.64和0.69,校准曲线(图5c和5e)和DCA分析(图5d和5f-5j)表明列线图的性能较好。
对TCGA队列和GEO队列的HRisk和LRisk的DEG进行GO和KEGG富集分析(图6a和6b)。两个队列中共有的GO功能集中在ECM和纤维化等功能(图6a),KEGG通路集中在Wnt信号通路,TGF-β信号通路PI3K-Akt信号通路等(图6b)。此外,对HRisk组和LRisk组中的50个hallmark通路的GSVA打分差异分析表明,TCGA队列和GEO队列中HRisk患者的大多数肿瘤相关通路激活,这些通路与肿瘤进展有关(图6c和6d)。
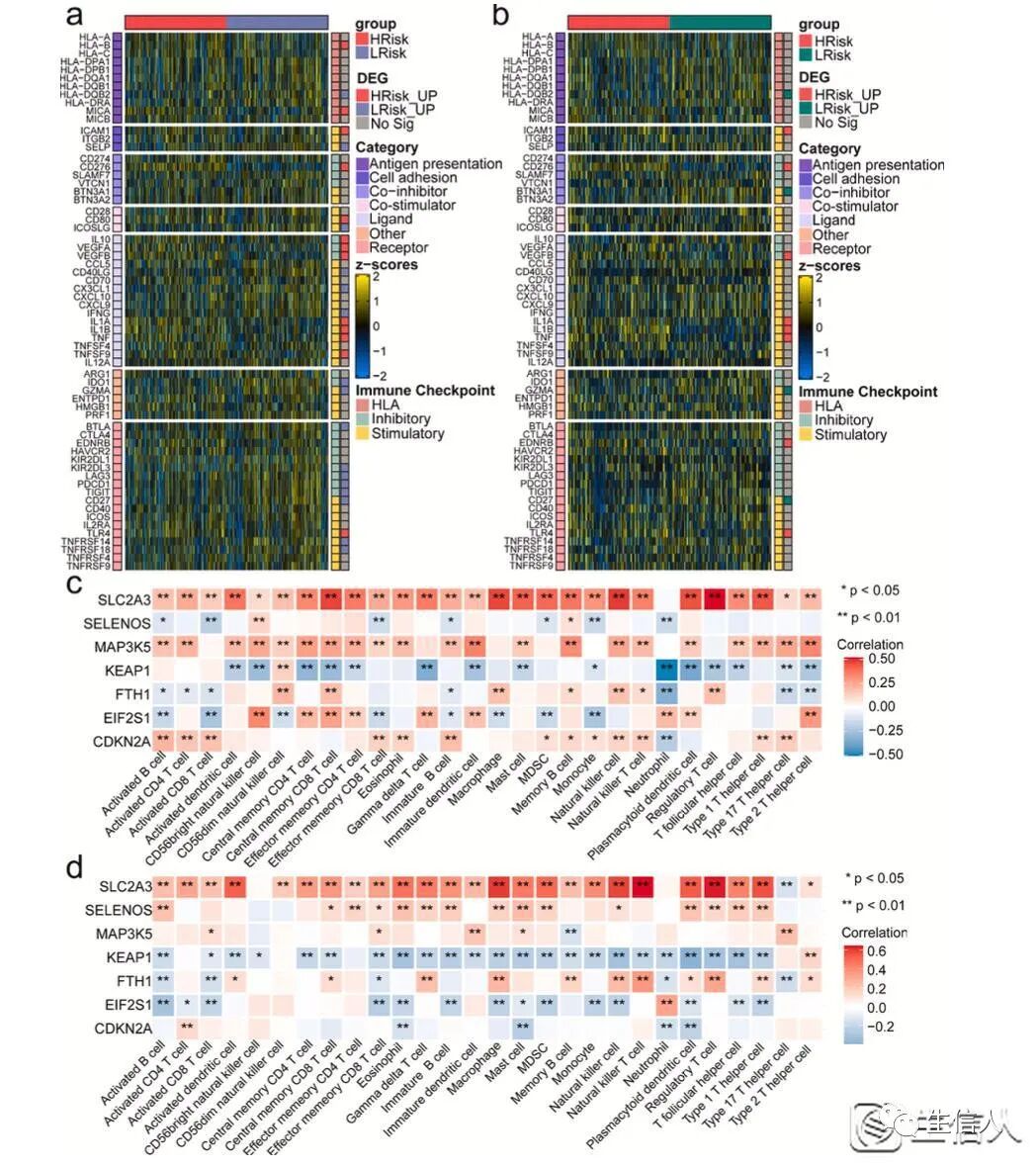
两个队列的HRisk患者的基质打分较高(图7a和8a),免疫打分较低(图7b和8b),CYT打分较低(图7c和8c)。TCGA队列中LRisk患者的RCT丰富度更高(图7d)。TCGA队列和GEO队列中的naïve B细胞,树突状细胞,嗜酸性粒细胞,巨噬细胞M0,激活肥大细胞,单核细胞等比例在HRisk和LRisk患者中的不同(图7e和8d)。TCGA队列和GEO队列中LRisk患者的溶细胞活性,iDC和T细胞共刺激打分较高(图7f和8e)。
为研究免疫细胞浸润与生存的关系,作者使用单因素Cox回归分析研究22个免疫细胞的预后价值。TCGA队列中,CD8 T细胞、卵泡辅助性T细胞和调节性T细胞与预后较好有关(图9a)且与风险打分负相关(图9b)。嗜酸性粒细胞与预后不良有关(图9a)且与风险打分正相关(图9b)。GEO队列中,嗜酸性粒细胞、巨噬细胞M0和中性粒细胞正相关(图9d)且与预后不良有关(图9c)。
鉴定TCGA队列和GEO队列中差异表达的免疫基因(图10a和10b),其中免疫检查点ICAM1,CD276,CCL5,IL1A,IL1B,TNF和TLR4的表达水平较高。7个铁死亡相关基因表达水平与28个免疫细胞的ssGSEA打分之间的相关性分析表明,SLC2A3与免疫浸润正相关而KEAP1与免疫浸润负相关(图10c和10d)。
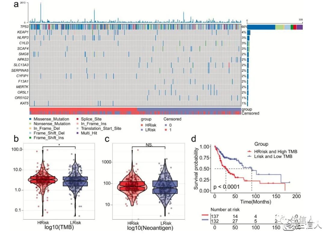
HRisk组中的体细胞突变比例较高,突变基因包括TP53,KEAP1,NLRP3,SMG8,CYFIP1和KAT5(图11a)。其中KEAP1是预后模型中的基因。此外,作者发现HRisk组的TMB较高(图11b),且与两组之间新抗原趋势一致(图11c)。低风险和低TMB患者的预后较好(图11d)。
本研究作者鉴定到了7个铁死亡相关基因并构建预后模型,可以准确预测头颈部鳞状细胞癌患者预后。该模型是独立预后因子,可以为未来试验提供更好的患者分层。本篇文章的亮点在于作者构建预后模型的思路新颖,后续分析内容也很亮眼,小伙伴们快来一起学习吧~铁死亡思路生信人从20年开始分享到现在推陈出新也有很多生信思路,这篇文章从整体结构看是一开始最简单的铁死亡预后signature构建(IF4+),出彩的地方在于后面结合了肿瘤微环境做了很多的工作内容。从最近的铁死亡发文数量来看这个热点还是很值得分析的。
' fill='%23FFFFFF'%3E%3Crect x='249' y='126' width='1' height='1'%3E%3C/rect%3E%3C/g%3E%3C/g%3E%3C/svg%3E)