生信热点:铜死亡相关癌症预测模型

麻辣烫不要麻酱 生信人 2023-07-05 07:02 发表于北京

小伙伴们大家好,今天给大家分享的一篇文章是近期发表在《Life Sciences》(IF:6.1医学1区)杂志上,本篇文章主要利用铜死亡相关基因的前列腺癌(Prostate cancer,PCA) 预测模型,能够准确预测PCA患者的预后,逻辑清晰,简单易学,让我们一起来学习吧!!


图片


一、摘要

铜是能量转换和细胞氧化代谢酶的辅助因子。铜在细胞中的积累导致线粒体酰化蛋白的聚集,从而对细胞的功能和活性产生负面影响,进而导致细胞死亡,也就是我们所说的铜死亡(Cuproptosis)。铜死亡对肿瘤的发生和发展有重要影响,因此它是癌症研究的重要靶点和新的治疗目标。然而,目前关于铜死亡在PCA中的相关研究还相当少。本研究在回归分析的基础上,利用LASSO方法确定了预后风险模型,并对其预测性能进行了评估。根据模型分析结果,确定了铜死亡相关基因PDHA1的高表达与PCA的预后不良有关。此外,PDHA1对肿瘤微环境的免疫浸润也有一定的调控作用,因此PDHA1对PCA的靶向治疗有重要参考价值


二、结果解读

  • PCA中CRGs亚型的鉴定与综合分析

作者首先从先前报道中确定了14个主要的铜死亡相关基因(CRGs)。这14个基因分别是DLD, PDHB, ATP7B, ATP7A, DLAT, DLST, SLC31A1, SLC25A3, DBT, FDX1, LIPIT1, LIAS, GCSH,和PDHA1。使用TCGA和GTEx数据集检测这14个基因的表达模式,以确定它们在PCA中的功能。该研究总共有498个PCA组织样本和245个正常组织样本。作者发现CRGs之间的关系往往是正相关的,其中一些基因与PCA的预后相关。根据分子相互作用和通路富集分析,作者发现CRGs主要在氧化应激、脂质过氧化和能量代谢等方面发挥作用(图1)。


图片

图1 PCA患者中CRGs表达的相关性和预后价值。


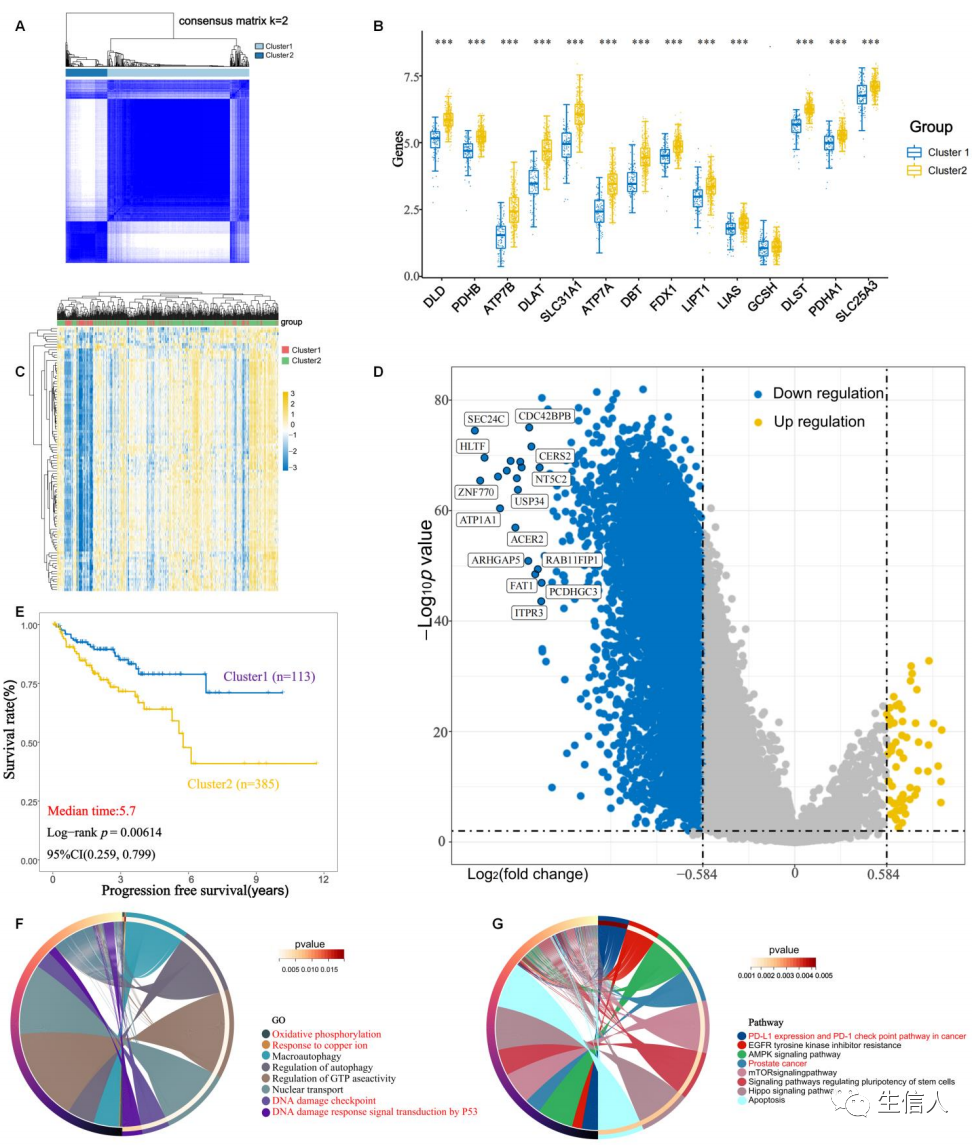
  • 两个PCA亚组的特征和生存率

作者利用R语言进行共识聚类分析,将TCGA数据库中498例PCA患者分为2个亚组。与簇1相比,簇2中有DLD、PDHB、AATP7A、LIPT1、LIAS、PDHA1、SLC25A3等13个CRGs表达较高。根据生物信息学分析结果,两个簇之间存在845个差异表达基因。这些差异基因与肿瘤中PDL1和PD-1检查点的表达、P53的氧化磷酸化、铜离子反应和DNA损伤反应信号转导通路有关。另外,簇1患者的无进展生存期远超过簇2患者。综上所述,这些与铜死亡相关的基因可能影响抗肿瘤免疫和细胞死亡的相关通路,从而调节PCA的发展(图2)。


图片

图2 两个PCA簇的存活率和功能富集分析

         

  • 高、低风险人群之间的肿瘤突变负荷和免疫状况

接下来作者先应用R语言评估了PCA患者中与TMB相关的Top 10基因。TP53突变在高危组中频率最高,而TTN和SPOP突变在低危组中频率最高。免疫浸润结果的热图如图3E、G所示。作者进一步用TIDE 数据库预测两组患者对免疫检查点抑制剂(Immune checkpoint inhibitors,ICB)治疗的敏感性,根据患者对ICB的反应作者检测到两组之间的免疫功能有很大差异。根据以上结果,可以推测出CRGs与PCA患者的肿瘤突变负荷和免疫微环境密切相关(图3)。


图片

图3 高危人群和低危人群的突变频率和免疫模式。


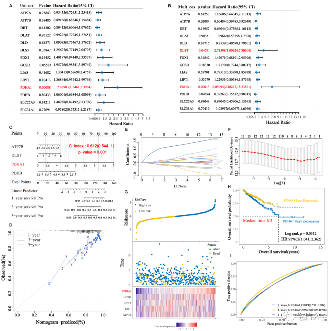
  • PCA患者PDHA1基因特征的生物信息学分析

PDHA1是丙酮酸脱氢酶复合物(pyruvate dehydrogenase complex, PDC)的一个亚单位,是丙酮酸代谢的必需酶。它在葡萄糖代谢中非常重要,同时也参与三羧酸循环。通过使PDHA1失活而可以使PDC活性降低,促进肿瘤糖酵解。通过增加PDHA1和MPC1的表达,PG-α可以逆转了Warburg效应,促进了胆管癌细胞的转移。反过来,PDHA1的下调会加速糖酵解,促进胃癌的生长。此外,PDHA1在许多癌症中异常表达,与预后密切相关,并且与化疗和免疫治疗有关。作者对14个铜死亡相关基因做单因素和多因素回归分析,确定PDHA1为预后危险因素。然后作者应用LASSO算法计算两组中每个样本的风险评分,根据Kaplan-Meier生存分析发现高危组的无进展生存期(Progression-Free-Surviva,PFS)明显低于低危组(图4)。


图片

图4  PDHA1是调节前列腺癌进展的关键风险分子


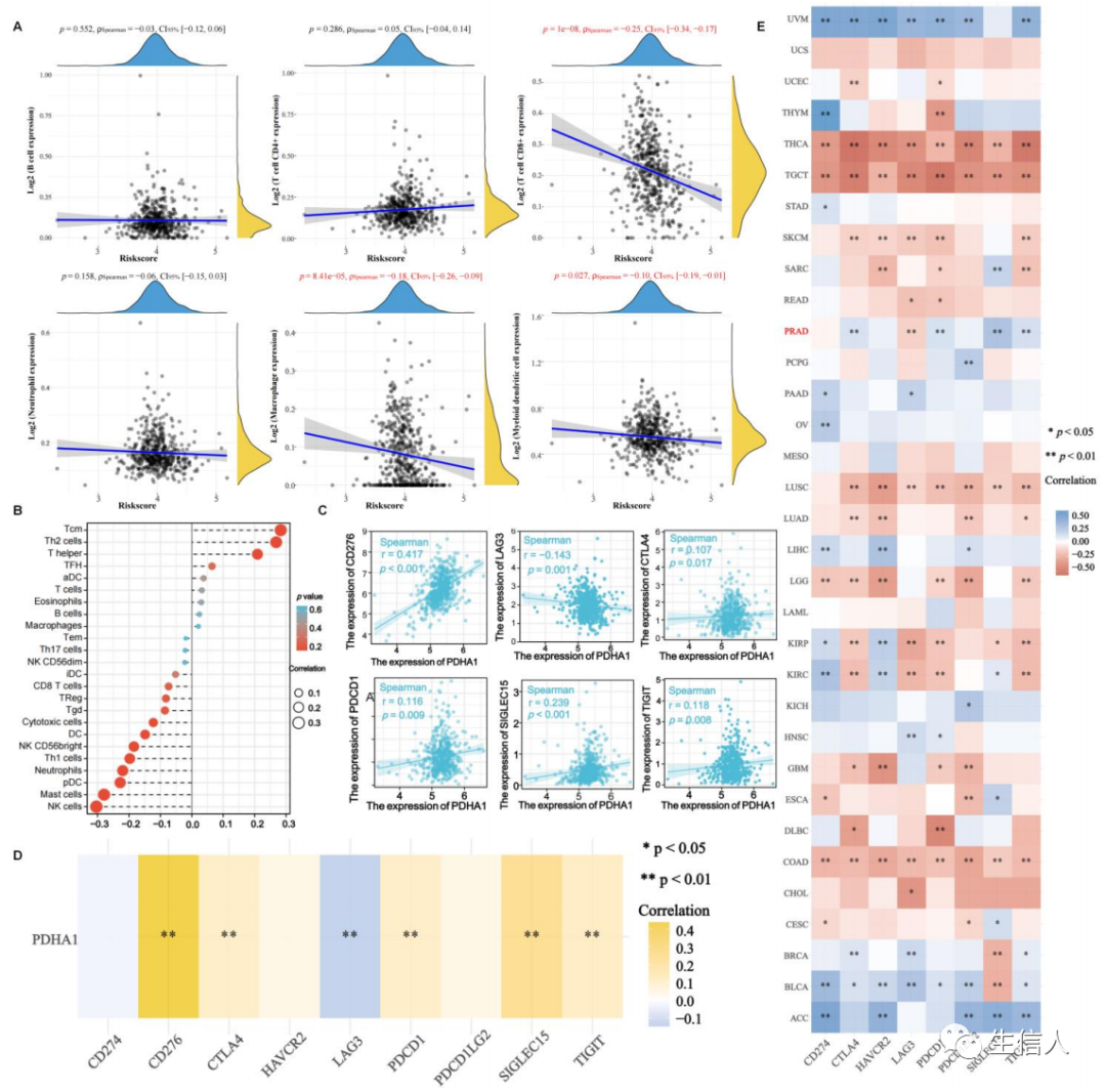
  • PDHA1表达与免疫细胞的相关性分析

作者对498例PCA患者进行Spearman相关分析,作者发现PDHA1和CD276的表达存在明显的正相关关系。PDHA1的表达水平不同,免疫细胞的浸润程度也不同。通过PDHA1表达与免疫检查点表达的相关性分析,作者发现PDHA1高表达组中CD8+T细胞、细胞毒细胞和中性粒细胞明显低于正常对照组。在许多肿瘤中(如肺腺癌、肾癌等),PDHA1的表达与免疫检查点显著相关。考虑到上述两组中不同的免疫微环境模式,作者推测两组患者在免疫治疗的效果上可能存在差异(图5)。

         

图片

图5 PDHA1表达与免疫细胞的相关性分析

         

  • PDHA1与PCA进展和治疗敏感性的关系

作者随后研究了PDHA1表达水平与PCA常规化疗和靶向治疗疗效之间的关系。作者发现多西紫杉醇、PD-0332991(CDK4/6抑制剂)、奥拉帕利和索拉非尼对PDHA1高表达的PCA患者效果较差。此外,作者利用GEO数据库、HPA数据库、细胞系和临床样本证实了PDHA1与前列腺癌发生之间的关系。另外,PDHA1在预后较差的患者中常过度表达。这些结果证明PDHA1可以作为前列腺癌治疗敏感性和预后的标志物(图6)。

         

图片

图6 PDHA1作为前列腺癌治疗敏感性和预后标志物


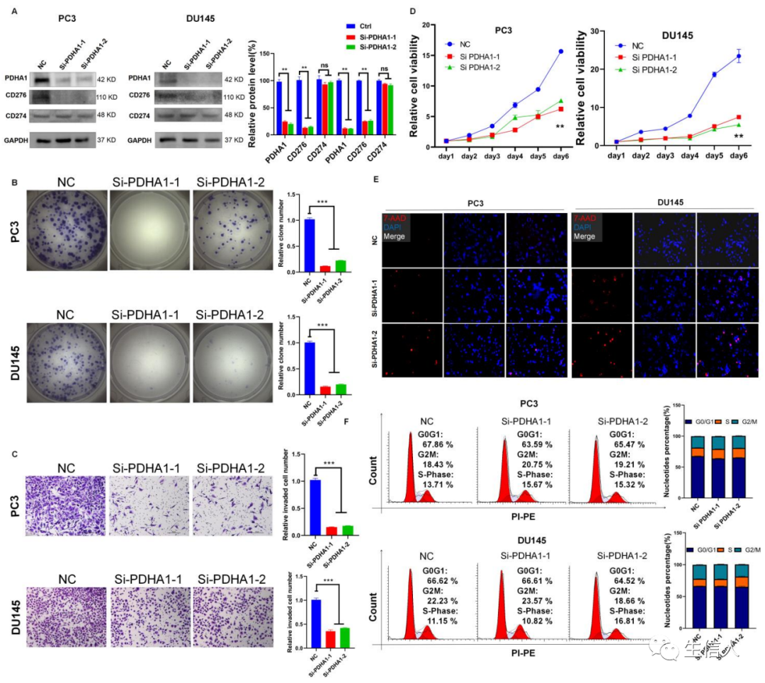
  • 敲低PDHA1可抑制PCA细胞的增殖和侵袭

作者用两个siRNAs敲除PC3和DU145细胞系中的PDHA1,以评估其在PCA中的生物学功能。Western blotting表明,两个单独的siRNAs都有效地抑制了PDHA1。根据CCK8实验和克隆形成实验,作者发现PDHA1缺失降低了PC3和DU145细胞的增殖。另外,PDHA1敲除导致PC3和DU145细胞的存活率显著下降、侵袭能力降低。这些结果表明,在体外PDHA1可以促进前列腺癌细胞的增殖和侵袭,使其成为潜在的PCA靶点(图7)。


图片

图7 PDHA1功能丧失的体外实验

         

三、全文总结

基于铜死亡相关基因作者建立了一种新的前列腺癌预测模型,能够准确预测PCA患者的预后。该模式有利于个体化治疗,可辅助临床医生制定临床方案。此外,作者数据表明,PDHA1促进PCA细胞的增殖和侵袭,同时调节对免疫治疗和其他靶向治疗的敏感性。PDHA1可作为PCA治疗的重要靶点。更重要的是,本文的思路清晰、非常适合我们学习!


个性化医学数据挖掘

扫码咨询

图片

         

参考文献

1.Cheng B, Tang C, Xie J, Zhou Q, Luo T, Wang Q, et al. Cuproptosis illustrates tumor micro-environment features and predicts prostate cancer therapeutic sensitivity and prognosis. Life Sci. 2023;325:121659.


往期热点 (点击标题跳转)

01

线粒体质量控制

02

孟德尔随机化

03

成纤维细胞(CAFs)

04

单细胞空间转录组

05

肿瘤相关巨噬细胞(TAM)

06

细胞死亡

07

耐药



图片

公众号改版,添加微信,

防止失联,仅用于文章分享


图文排版|CY

文章转载请联系 | 15510012760(微信)

广告商务合作 | 18501253903(微信)



微信扫一扫
关注该公众号