影像组学如何关联免疫微环境

Fuxj 生信人 2023-07-07 07:03 发表于北京

转录组+免疫微环境的思路已经是老生常谈了,我们可以通过免疫浸润构建预后预测模型,亦或是将模型与免疫浸润水平关联,从而预测免疫治疗。那么影像组学中可以如何与肿瘤免疫微环境结合呢?今天小编分享一篇影像组学与转录组联合预测肿瘤免疫浸润的文章,发表在《Journal of Translational Medicine》,最新影响因子7.4

         

图片

         

背景

除了PD-L1、肿瘤突变负荷(TMB)和微卫星不稳定性/错配修复缺陷(MSI/dMMR)外,肿瘤浸润淋巴细胞(TILs)有望成为预测患者对免疫检查点治疗反应的另一种生物标志物。然而,目前TILs是通过侵入性活检获得。因此,作者建立了影像组学特征来无创地推断TILs的状态,希望克服影像组学在三阴性乳腺癌治疗优化中可解释性差的问题,促进影像组学在临床中的应用。


结果

通过病理活检获得139位TNBC患者的TILs,将其7:3划分为训练集和验证集。并将TILs比例≥20%的患者归为高浸润组,否则归为低浸润组。另外提取患者的影像组学特征,通过弹性网络和logistic回归构建能够预测TILs分组的打分模型。训练集和验证集中ROC分别为0.868、0.790。


图片

         

依据模型评分中位数将患者划分为高得分组和低得分组。转录组水平下,使用limma计算分组间的差异表达基因。进一步的通路富集结果显示,这些基因显著富集于抗原加工等免疫反应相关的通路中。针对高、低得分组间的GSEA富集结果显示,高得分组主要与免疫反应、免疫调节等功能相关。如此,也验证了影像组学模型对免疫反应的预测有效性。


图片

         

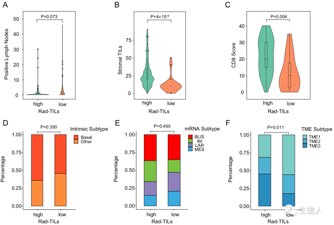
接着,作者比较了高、低得分组间临床特征的差异。发现高得分组具有显著更高的stromal TILs和IHC CD8 score,并且被称为炎症免疫状态的TME cluster3也更多的富集于高得分组中。另外,高得分组中呈现出更少的病理性阳性淋巴结,但组间差异不显著。


图片

         

最后,作者通过分组间免疫特征的差异来说明影像组学模型对TME的预测有效性。结果显示,高得分组中具有更高的记忆B细胞、M1巨噬细胞浸润水平和T cell inflamed GEP。进一步发现,一些炎症相关的TME分子marker在高得分组中高表达。揭示高得分组与“热免疫微环境”有关。


图片

         

通常,对于影像组学+免疫治疗思路,大家会针对接受免疫治疗的患者队列,来构建预测免疫治疗反应的影像组学模型。但肿瘤免疫微环境的异质性是导致免疫治疗疗效产生差异的关键因素之一,那么通过影像组学模型来预测免疫浸润或其他免疫微环境标志物,更是一种有临床意义、且非侵入性的预测免疫治疗反应的有效手段。


医学数据挖掘需求

扫码咨询

图片


往期热点 (点击标题跳转)

01

线粒体质量控制

02

孟德尔随机化

03

成纤维细胞(CAFs)

04

单细胞空间转录组

05

肿瘤相关巨噬细胞(TAM)

06

细胞死亡

07

耐药



图片

公众号改版,添加微信,

防止失联,仅用于文章分享


图文排版|CY

文章转载请联系 | 15510012760(微信)

广告商务合作 | 18501253903(微信)



微信扫一扫
关注该公众号