泛癌分析揭示单基因SLC35A2的临床意义和免疫治疗价值!

ZK 中科生信 2023-07-12 14:23 发表于北京

大家好!今天小编和大家分析一篇2023年5月发表在《Front Immunol》(IF:5.0)期刊上的文章《Comprehensive analysis of 33 human cancers reveals clinical implications and immunotherapeutic value of the solute carrier family 35 member A2》。本研究采用生物信息学工具,分析了SLC35A2在多种肿瘤中的基因和蛋白表达水平,SLC35A2表达与DNA甲基化、遗传改变、肿瘤突变负荷(TMB)、微卫星不稳定性(MSI)和肿瘤微环境之间相关性;评估了SLC35A2对预后的预测价值;探究了SLC35A2可能参与的功能途径以及SLC35A2在肿瘤免疫微环境中的潜在作用。本研究通过对SLC35A2的泛癌分析,揭示SLC35A2是预后和免疫治疗反应有希望的指标。该研究可能会为预测预后和开发个性化癌症治疗的潜在靶点提供见解。该思路同样适用于其它单基因的泛癌分析,有相关需求的老师欢迎联系我们。

背景:

最近的研究表明,异常糖基化参与了癌症发展的关键病理步骤。异常糖基化也对特定的细胞功能有明确的影响,在多种肿瘤类型中作为生物标志物:癌症抗原(CA)125的异常糖基化度导致癌症进展,CD43有助于转移,CA19-9有助于肿瘤复发,CD147有助于耐药。此外,癌症中的异常糖基化可能产生新抗原并影响聚糖结合受体。异常糖基化促进各种肿瘤向炎症表型的表型转化,并促进免疫微环境的形成,同时调节免疫治疗反应。据报道,N-糖基化对维持PD-1的结构稳定性至关重要,从而增强其对T细胞的免疫抑制活性。因此,评估癌症中的异常糖基化可能为预测预后和制定个性化癌症治疗方案的潜在靶点提供见解。

基于糖基化的重要性,鉴定了一个名为溶质载体家族35成员A2(SLC35A2)的高危基因,并开发了一种新的风险分层特征。SLC35A2是一种人核苷糖转运蛋白,编码一种多通道膜蛋白,影响尿苷二磷酸半乳糖向高尔基体小泡的运输。在聚糖的生产中,SLC35A2是高尔基体囊泡中的糖基供体。SLC35A2对于在内质网中合成半乳糖神经酰胺和半乳糖二甘油酯也是至关重要的。关于肿瘤发生,SLC35A2水平升高与激素受体阳性乳腺癌的预后较差相关。类似地,SLC35A2在肝细胞癌转移中调节细胞糖基化。He等人和Kotolloshi等人确定SLC35F2对乳头状甲状腺癌和膀胱癌症进展至关重要。这些发现表明SLC35A2是恶性表型的关键因素。然而,SLC35A2对多种癌症类型的免疫治疗的预后或预测价值尚未报道。因此,本文对SLC35A2进行了泛癌分析,发现SLC35A2是一个有希望的预后和免疫治疗反应指标。

方法:

1,在乳腺癌症分子分类学国际联合会(Molecular Taxonomy of Breast Cancer International Consortium)、癌症基因组图谱(The Cancer Genome Atlas)、基因表达综合数据库(Gene Expression Omnibus)、中国胶质瘤基因组图谱(Chinese Glioma Genome Atlas)和人类蛋白质图谱数据库(Human Protein Atlas databases)中分析了SLC35A2在多种肿瘤中的基因和蛋白表达水平;

2,通过Kaplan-Meier和Cox回归分析评估了SLC35A2对预后的预测价值;

3,使用Spearman相关分析进行SLC35A2表达与DNA甲基化、遗传改变、肿瘤突变负荷(TMB)、微卫星不稳定性(MSI)和肿瘤微环境之间相关性分析;

4,利用GSVA分析了SLC35A2可能参与的功能途径;

5,通过EPIC、CIBERSORT、MCP、CIBERSORT-ABS、quanTIseq、TIMER和xCell等多种算法评估SLC35A2在肿瘤免疫微环境中的潜在作用。

研究结果:

(一)SLC35A2在人类癌症中的遗传改变

关键调控基因的一系列突变导致癌症的发生和发展。为了研究SLC35A2的遗传突变,使用COSMIC数据库研究SLC35A2中发生的不同体细胞突变的分布。在670份测试的癌症样本中,最常见的突变类型是错义替换,占47.73%(Fig 1A)。随后,使用cBioPortal工具分析了多种癌症中SLC35A2的遗传改变的频率。结果表明,SCL35A2改变频率在子宫内膜癌(UCEC)中最高,其中大多数是突变,其次是卵巢浆液性囊腺癌(OV)患者(Fig 1B)。SLC35A2蛋白328个位置的丙氨酸到苏氨酸或丝氨酸突变在突变中频率最高(Fig 1C)。接下来,使用GSCA来探讨CNV和SLC35A2中的DNA甲基化是否影响其在33种癌症中的表达。研究结果显示,CNV和SLC35A2在13种癌症中的表达呈正相关,包括BLCA、LUAD和BRCA,表明SLC35A2的表达主要受其他因素的调节,如这些癌症中转录的激活(Fig 1D)。在26种癌症中发现SLC35A2表达与DNA甲基化之间呈负相关(Fig 1E)。这些结果在某种程度上表明,DNA拷贝数扩增和甲基化是可能导致癌症中SLC35A2表达变化的两个因素。

         

图片

(二)SLC35A2的泛癌表达景观

随后,研究了SLC35A2在多种癌症中表达的变化。结果表明,SLC35A2在16种癌症[LUAD、LIHC、宫颈鳞状细胞癌和宫颈腺癌(CESC)、PRAD、GBM、HNSC、BLCA、LUSC、胆管癌(CHOL)、STAD、UCEC、直肠腺癌(READ)、PAAD、BRCA、COAD和ESCA]中的表达高于在邻近健康组织中的表达(P<0.05,Fig 2A)。将GTEx数据集作为没有健康样本或健康样本少于两个的癌症类型的对照。SLC35A2在淋巴肿瘤弥漫性大B细胞淋巴瘤(DLBC)、OV、TGCT和胸腺瘤(THYM)中的表达高于相应的健康组织。急性髓系白血病(LAML)的SLC35A2表达低于健康组织(P<0.05,Fig 2B)。此外,SLC35A2在子宫癌肉瘤(UCS)、低级别脑胶质瘤(LGG)、肾上腺皮质癌(ACC)、嗜铬细胞瘤和副神经节瘤(PCPG)中的表达增加;然而,这些差异在统计学上并不显著。此外,此外,使用肺癌探查器对不同的癌症队列进行了“肿瘤与正常”荟萃分析。在大多数数据集中发现SLC35A2表达上调(观察到SMD>0)(Fig 2C)。SLC35A2甲基化也与BRCA、ESCA、LIHC、PRAD、BLCA、TGCT和STAD中的mRNA表达呈负相关。使用UALCAN数据库,评估了SLC35A2的翻译后水平。与健康组织相比,在GBM、HNSC和BRCA中显示出更高的SLC35A2蛋白表达水平。进一步分析了HPA数据库中的IHC图像。正常乳腺、肝脏和皮质组织的SLC35A2 IHC染色为阴性,而肿瘤组织的染色为强染色(Fig 2D)。

使用IHC(HLug-A098Bc01和HLug-S1230CS01)研究了LUSC和LUAD患者队列中的SLC35A2蛋白水平。LUAD(P<0.001)和LUSC(P<001)中的SLC35A2水平显著高于相应的健康组织(Fig 3A-3F)。总之,SLC35A2的表达在各种癌症中上调,这表明高水平的SLC35A2可能与肿瘤进展相关。

图片

  

图片

(三)SLC35A2水平与泛癌临床病理特征及预后的相关性

接着,使用TCGA数据集探讨了SLC35A2的预后意义。结果显示,SLC35A2表达增加导致9种肿瘤的预后恶化,包括肾透明细胞癌(KIRC)、LIHC、COAD、PAAD、LGG、KIRP、BRCA、葡萄膜黑色素瘤(UVM)和GBM(Fig 4A)。Kaplan-Meier生存率分析显示SLC35A2是TGCT的保护因子。相反,SLC35A2是七种肿瘤中DSS、两种肿瘤中DFI和六种肿瘤中PFI的重要危险因素(Fig 4B-4D)。Cox回归分析结果显示,SLC35A2水平与六种肿瘤中的OS、六种肿瘤的DSS、两种肿瘤的DFI和六种肿瘤内的PFI高度相关(Fig 5A-5D)。

图片

 

图片

(四)基因集和功能富集分析

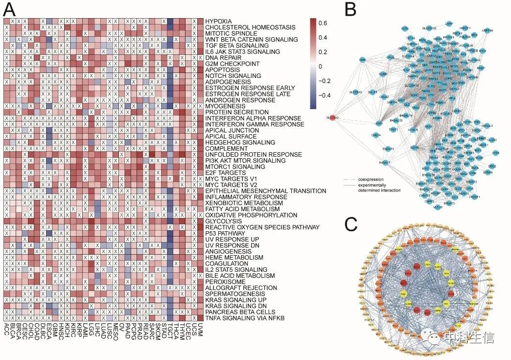
进一步评估了SLC35A2和癌症标志性通路评分之间的相关性。SLC35A2主要与雷帕霉素复合物1在33种癌症类型中的哺乳动物靶点有关(补充图Fig 7A)。通过挖掘STRING数据库构建了蛋白质-蛋白质相互作用(PPI)网络(补充图Fig 7B)。进一步展示hub基因,包括SDC1、SDC2、SDC3、GPC1、DCN和VCAN,与SLC35A2的表达显著相关(补充图Fig 7C)。

图片

(五)泛癌肿瘤免疫微环境

免疫循环的过程流程可以概括为一系列事件:释放癌症细胞抗原、呈现癌症抗原、启动和激活、将免疫细胞贩运到肿瘤并渗透到肿瘤中、识别肿瘤抗原和杀死癌症细胞。因此,进行单样本基因集富集分析(ssGSEA)来研究SLC35A2在免疫激活过程中的参与。SLC35A2在PAAD、READ、SKCM、STAD、CESC、LUAD、COAD、LUSC和HNSC中的表达与多种免疫细胞浸润水平呈负相关(Fig 6A)。当SLC35A2在LUSC、COAD、HNSC和LUAD中的表达较低时,免疫反应的步骤被激活(Fig 6B)。

使用TISDB数据库寻求TIL丰度与SLC35A2表达、甲基化和拷贝数之间的相关性。TIL丰度与SLC35A2在TGCT、PRAD、READ、LUAD、PAAD、ACC、BRCA、KICH、COAD、STAD、LUSC和HNSC中的表达呈负相关(Fig 7A)。此外,ACC、KIRP、READ、UCS和UVM中SLC35A2和TIL的CNV呈负相关(Fig 7B)。SLC35A2甲基化与PRAD、BRCA、BLCA、PAAD、STAD和LUAD中TIL的丰度呈正相关(Fig 7C)。因此,SLC35A2对于上述肿瘤中的肿瘤免疫调节是必不可少的。

         

图片

 

图片

(六)SLC35A2表达与MSI和TMB的泛癌相关性

进一步研究SLC35A2在所有肿瘤中的表达与TMB/MSI之间的关系。SLC35A2在COAD中的表达与TMB呈负相关(P=1.1e−08),而在KIRC(P=0.007)、BLCA(P=1.5e−10)、BRCA(P=1.6e−19)、ESCA(P=7.8e−05)、LGG(P=8.8e−09)、LUSC(P=0.036)、PAAD(P=7.6e−09 P=4.4e−07),和STAD(P=3.3e−05)(Fig 8A)。此外,在LGG(P=0.021)、DLBC(P=0.018)、READ(P=0.006)和COAD(P=0.001)中观察到SLC35A2和MSI的表达呈负相关(Fig 8B),而在SARC(P=0.004)、CHOL(P=0.036)、SKCM(P=0.009)、KICH(P=0.012)、LIHC(P=0.004,这些结果表明,SLC35A2可能是上述癌症类型中癌症免疫原性的指标。

图片

(七)免疫治疗反应分析

进一步用四个独立的免疫治疗队列验证了SLC35A2表达与ICB反应之间的关系。SLC35A2在表现出完全和部分ICB反应的患者中的表达高于表现出稳定和进行性疾病的患者(P<0.01,Fig 9A-9D)。此外,TIDE评分是预测免疫治疗反应的重要指标。在包括BLCA、LUAD和LUSC在内的20个肿瘤中,观察到SLC35A2的表达与TIDE评分呈负相关,这表明SLC35A1的表达与ICB反应相关,并可能作为ICB治疗的标志物(Fig 9E)。总之,SLC35A2高表达的患者可能受益于免疫疗法。

图片

         

(八)SLC35A2 相关药物的鉴定

使用CELLMINER药物反应数据的研究结果表明,SLC35A2的表达与vismodegib和abiraterone的敏感性呈正相关(Fig 10,危险比>1,P<0.05)。相反,SLC35A 2的表达则与博苏替尼、奈拉替尼、埃洛替尼和达沙替尼的敏感性呈负相关。为了进一步探索维斯莫吉布和阿比特龙与SLC35A2的结合,进行了分子对接研究。SLC35A2与vismodegib的自由结合能为-0.191 kcal/mol。结合亲和力归因于与RPO194残基的范德华相互作用以及与ARG193和GLN186残基的疏水相互作用(Fig 11A-11B)。SLC35A2与阿比特龙的自由结合能为-9.771 kcal/mol。结合亲和力归因于与GLY189残基的范德华相互作用、与HIS319残基的疏水相互作用以及与ARG193残基的π-烷基相互作用(Fig 11C-11D)。

图片

    

图片

图片

微信扫一扫
关注该公众号