《细胞》子刊:卵巢癌早筛新突破!北医三院团队利用子宫液开发了一种无创卵巢癌早期诊断新方法!

奇点糕 奇点肿瘤探秘 2023-07-10 20:00 发表于美国

*仅供医学专业人士阅读参考

图片

图片

卵巢癌的早期筛查终于迎来了好消息!


近期,北京大学第三医院的郭红艳/李默团队对219名妇科患者的子宫液进行了代谢组学分析,从中建立了一个由香草扁桃酸、去甲肾上腺素、苯丙氨酸、β-丙氨酸、酪氨酸、12-S-羟基-5,8,10-十七碳三烯酸和crithmumdiol组成的7种代谢物合集,可用于检测早期卵巢癌,ROC曲线下面积(AUC)可达0.957


该研究不仅揭示了卵巢癌患者子宫液的代谢物特征,还为卵巢癌的早期诊断提供了一个无创、灵敏的新方法。


研究发表在Cell Reports Medicine


图片

论文首页截图


在女性生殖道恶性肿瘤中,卵巢癌的发病率相对较低,但是病死率却居于首位,这是因为卵巢癌位置处于盆腔深处,通常起病隐匿,7成患者发现时已为晚期,5年生存率还不到30%。因此,找到一种有效的,可以早期识别卵巢癌的筛查方法,就很有意义了。


不过遗憾的是,目前无论是单独使用阴道超声或联合使用血清肿瘤标志物CA125,还是使用人附睾蛋白4(HE4)均达不到满意的筛查效果。


为了找到筛查卵巢癌的有效方法,郭红艳/李默团队打算从解剖学角度挖掘,将目光锁定在了离卵巢和输卵管最近的子宫腔上。


一方面,因为离得近,卵巢和输卵管脱落的细胞和代谢因子会自然地流入到子宫腔中,汇集成3-5毫升左右的液体,能反映邻近卵巢及输卵管的病理改变。另一方面,代谢重编程也是肿瘤发生的重要特征之一。因此,研究人员大胆提出假设,卵巢癌细胞的异常代谢产物会蓄积在子宫腔液中,这些子宫液或许可以用来诊断卵巢癌。


为了验证这一假设,研究人员收集了包括早期卵巢癌(OVE)、晚期卵巢癌(OVL)、良性妇科疾病(OVB)以及子宫内膜癌(UCEC)在内的219例妇科患者的子宫液,并对其进行了非靶向代谢组学分析。其中96例患者作为训练集,123例患者作为验证集。


图片

子宫液代谢物分析


在收集子宫液方面,研究人员采用了无创的检测方法,即先用10毫升无菌生理盐水灌注子宫,然后再从中抽5毫升左右的灌洗液,放到1.5毫升的离心管中保存,沉淀后取上清液用于后续试验。


在做了代谢组学和质控分析后,研究人员共鉴定出包括有机酸、生物碱、脂质等在内的可以在数据库中匹配到的1213种代谢物,除了有724种代谢物可在所有疾病组中检测到以外,剩下的代谢物分布在不同的疾病组中,且每个疾病组都有自己独特的代谢物,也就是说,不同妇科疾病患者的子宫液具有不同的代谢特征。


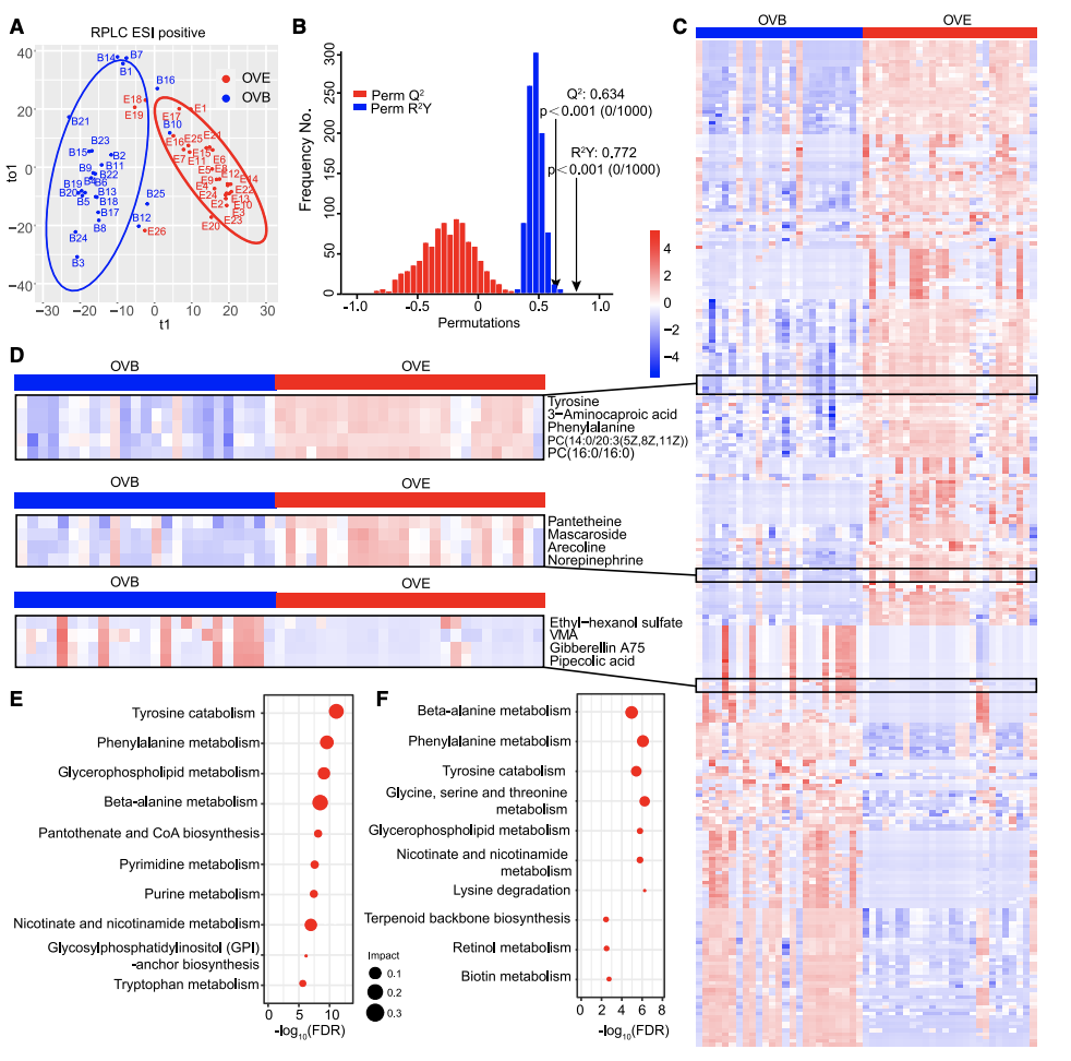
事实上,早期卵巢癌的筛查难就难在与无癌症患者的鉴别诊断上。因此,研究人员首先观察了OVE组和OVB组患者子宫液的代谢组学差异。结果发现,与OVB组相比,OVE组患者子宫液中有174个代谢物水平增高(如酪氨酸、苯丙氨酸和去甲肾上腺素等),124个代谢物水平下降(如香草扁桃酸等)。KEGG代谢通路分析显示,酪氨酸和苯丙氨酸代谢是OVE组中变化最明显的代谢途径。


图片

OVE组和OVB组患者子宫液的代谢组学差异


其次,研究还发现OVE组和UCEC之间也存在代谢差异,而酪氨酸、苯丙氨酸和β-丙氨酸代谢仍是OVE组中变化最明显的代谢通路。以上结果再一次提示,不同疾病组别之间的代谢物存在明显差异。


根据不同疾病组子宫液代谢不同,研究者构建了由7种代谢物(香草扁桃酸、去甲肾上腺素、苯丙氨酸、β-丙氨酸、酪氨酸、12-S-羟基-5,8,10-十七碳三烯酸和crithmumdiol组成的卵巢癌早期诊断模型。


经过训练和验证分析,研究人员发现这个卵巢癌早期诊断模型在鉴别OVE与OVB方面优于已有方法(CA125和ROMA),在训练集中的AUC值为0.956,在验证集中的AUC值为0.957。综上,研究人员用子宫液中的7种代谢物构建了一个无创且灵敏的卵巢癌早期诊断模型。


图片卵巢癌早期诊断的七种代谢产物组合


在对子宫液进行代谢组学分析过程中,研究人员还在大多数OVE组患者子宫液和OVE肿瘤组织中观察到去甲肾上腺素增加和香草扁桃酸减少的现象,而这一现象与4-羟基雌二醇(4-OHE2)有关。


机制上,细胞色素家族的一个蛋白(CYP1B1)以及其催化产物会在OVE肿瘤组织中富集,4-OHE2会与去甲肾上腺素竞争性结合儿茶酚-O-甲基转移酶(COMT),导致酪氨酸代谢通路的代谢产物香草扁桃酸水平降低。此外,过量的4-OHE2还会导致DNA损伤,促进癌症发生。


图片

研究机制图


总之,该研究不仅揭示了不同类型妇科疾病患者的子宫液代谢物特征,还为卵巢癌患者提供了一个无创的早诊早治新策略。期待这一新的筛查方法能早日应用在临床中。


#朋友们,为了不错过奇点糕推送的重要研究进展,一定记得给我们加星标哈~

图片


参考文献:

[1]Wang P, Ma J, Li W, et al. Profiling the metabolome of uterine fluid for early detection of ovarian cancer [published online ahead of print, 2023 May 24]. Cell Rep Med. 2023;101061. doi:10.1016/j.xcrm.2023.101061

图片

本文作者丨张金旭

收录于合集 #卵巢癌
 11
上一篇《肿瘤学年鉴》:5年生存率提高17%,无进展生存率翻2.5倍!奥拉帕利+贝伐珠单抗一线治疗晚期卵巢癌,带来持久生存获益下一篇《自然·癌症》:上海交大/北大团队构建了卵巢癌全面单细胞图谱,发现了预测卵巢癌对化疗耐药的标志物

微信扫一扫
关注该公众号