没有表型怎么办?试试ssGSEA+WGCNA吧!ssGSEA负责构建免疫表型,剩下的交给WGCNA...

西瓜站长 生信益站 2023-06-26 08:00 发表于湖北
图片

做 WGCNA,但是你的组学数据又没有表型怎么办?那就创造一个表型呗!

思路梳理

「step1:」 ssGSEA 进行免疫浸润分析,构建样品-免疫通路打分矩阵。参考:

图片

「step2:」 通路差异分析鉴定关键的信号通路,以及相应的样品-免疫通路打分矩阵。参考:

图片

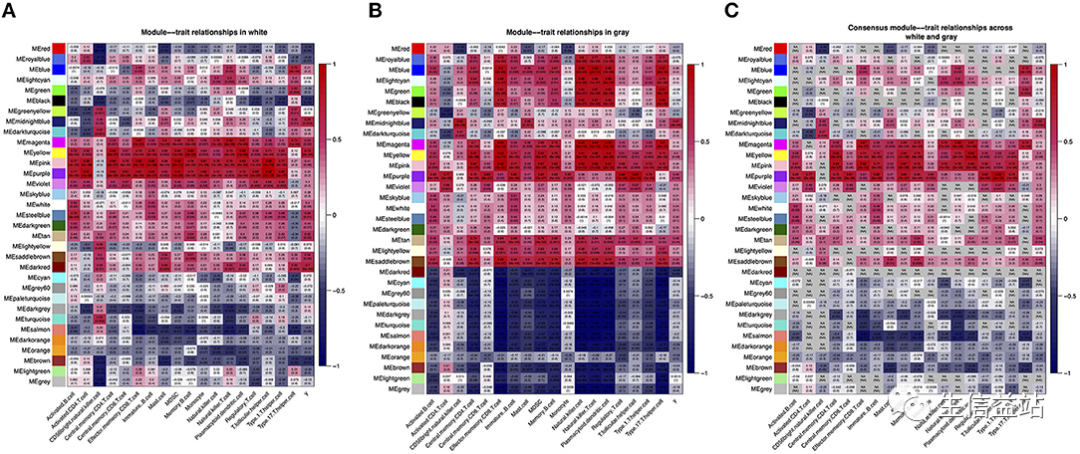
「step3:」 WGCNA 构建表达谱共表达模块 vs 临床免疫表型(ssGSEA 打分矩阵)之间的相关性。最后就是 hub 基因(网络)的筛选,重要通路的描述等。参考:

图片

图片来自这篇文章,详细的思路大家可以参考下:

  • https://doi.org/10.3389/fneur.2022.807349

这个思路其实具有较强普适性,适用于任何表达谱(蛋白/代谢/转录/微生物/单细胞) vs 临床表型的关联分析

怎么样?还在为你的 WGGCNA 和多组学关联而烦恼吗?赶紧动手试试上面的套路吧!

进群 837738558 即可下载“WGCNA”分析教程哈!


OK,今天的分享到此为止,希望能对您有所帮助。

您的关注、点赞、在看、转发是对益站最大的鼓励和支持哈。

图片

联系站长

对本篇文章有疑问,可以在益站发消息留言,也欢迎各位童鞋来 QQ837738558 进行交流学习

图片
我们的企鹅群

收录于合集 #WGCNA
 4
上一篇做 WGCNA 网络分析你需要绘制哪些图?

微信扫一扫
关注该公众号