手里只有十几个样本能蹿出什么大活儿?今天想通过一篇文章来说明,在没有很多的样本的情况下,通过一定的方式方法也可以做出好文章。这篇文章只有19个肿瘤样本,但是却能发到Cancer Research(IF:13.312)上,到底是有什么魔力?题目:“Integrative Single-Cell Analysis Reveals Transcriptional and Epigenetic Regulatory Features of Clear Cell Renal Cell Carcinoma 综合单细胞分析揭示肾透明细胞癌的转录和表观遗传学调控特征。”
多组学研究思路
立即扫码上车

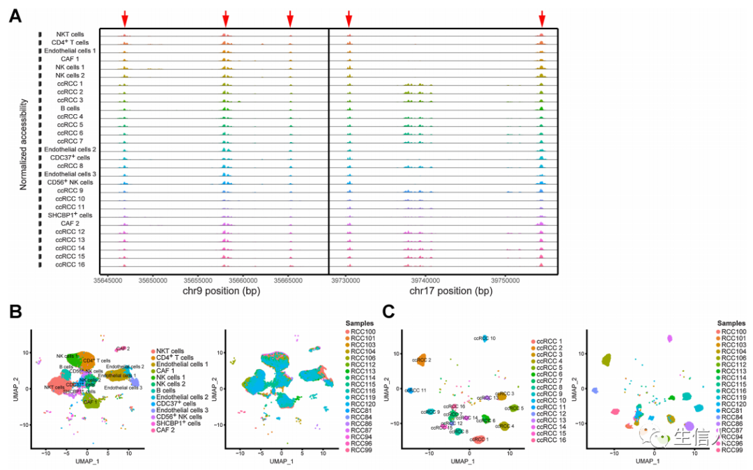
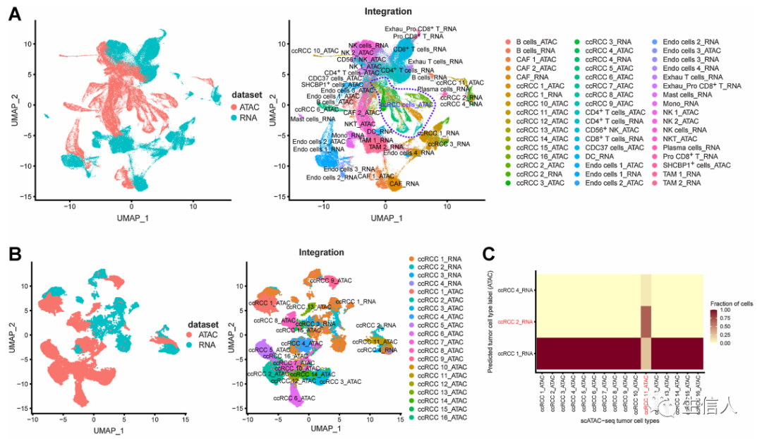
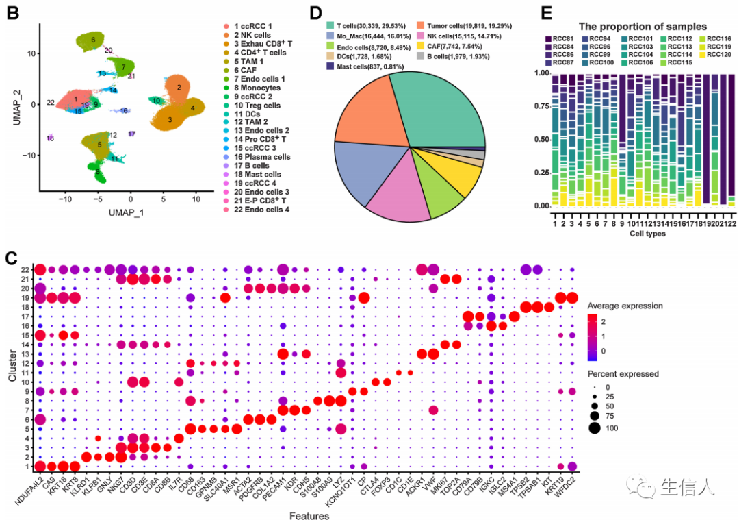
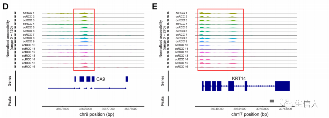
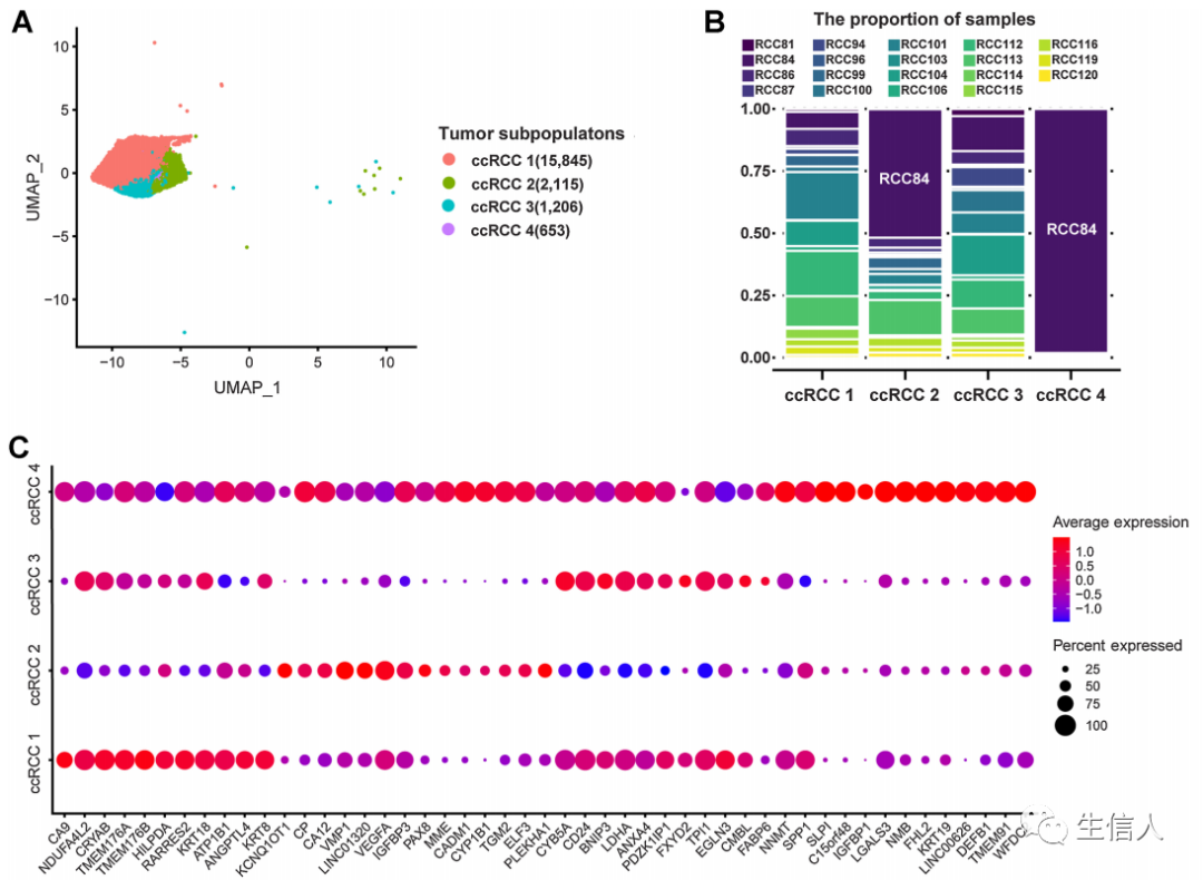
肾脏癌症是泌尿系统最常见的癌症之一,癌症的发病率每年都在增加。透明细胞肾细胞癌(ccRCC)是最常见的癌症类型,约占所有原发病例的60%至80%。近年来,由于对ccRCC的分子生物学和遗传学的广泛深入研究,以及对其发生发展机制的认识提高,ccRCC靶向治疗和免疫检查点抑制剂治疗取得了一些突破和巨大进展。然而,总体无病生存率的提高仍然非常有限;晚期肾细胞癌(RCC)仍然具有较高的死亡率。考虑到ccRCC的瘤内异质性,肿瘤进化为具有独特基因组特征的大量细胞。因此,近年来,许多ccRCC的单细胞RNA测序(scRNA-seq)研究揭示了单细胞水平上肿瘤细胞、肿瘤特异性标志物和肿瘤免疫微环境的特征。然而,以前的研究大多集中在单细胞RNA水平上,忽略了ccRCC的表观遗传学调控。肿瘤细胞或个体之间的变异是生活的一个常见特征,也称为肿瘤异质性。使用测序进行转座酶可及染色质的单细胞分析(scATAC-seq)是一种了解相同DNA序列变异的基本机制的稳健方法。然而,很少有scATAC-seq研究关注肿瘤细胞,尤其是ccRCC。在这项研究中,作者对19个ccRCC样本进行了单细胞多组学研究。通过整合19个ccRCC样本(总计约164000个细胞)的scATAC-seq和scRNA-seq,结合全外显子组测序(WES),揭示了ccRCC的表观遗传学调控特征。在这项研究中,作者收集了19名患有局限性ccRCC患者的新鲜手术切除物分别进行scRNA-seq和scATAC-seq(图1A)。根据先前研究中标记基因的表达和细胞注释,将ccRCC分为22种独立的细胞类型,包括四种肿瘤细胞亚型(ccRCC1、ccRCC2、ccRCRC3和ccRCC4)、四种内皮细胞亚型,(Endo细胞1、Endo细胞2、Endo细胞3和Endo细胞4)等(图1B和C)。在ccRCC中,T细胞数量最多,其次是肿瘤细胞(图1D)。大多数细胞类型来源于每个样本,而肿瘤细胞和内皮细胞之间的个体差异更为明显(图1E)。例如,肿瘤细胞(ccRCC 4)仅来源于患者RCC84,Endo细胞4仅来源于三个个体。与先前的研究一致,免疫细胞,特别是T细胞和肿瘤相关巨噬细胞(TAMs)的广泛浸润,表征了ccRCC的免疫微环境(图1B和D),CD8+T细胞在ccRCC组织中的浸润更为显著。考虑到ccRCC的遗传易感性,作者对所有ccRCC样本进行了WES,以了解个体之间的DNA变异。结果发现这些常见突变基因的变异与先前研究中发现的变异相似(图2A)。将肿瘤细胞分为VHL、CA9、KRT14和CD24突变或非突变组,并比较它们的基因表达差异(图2B–E)。发现突变和非突变肿瘤细胞中的基因表达非常相似,Pearson相关系数大于0.98(图2B–E)。因此,这表明ccRCC中的单个突变基因并没有引起肿瘤细胞所有基因表达的巨大变化。根据基因表达特征,肿瘤细胞通过scRNA-seq无偏地聚集为四种细胞亚型(ccRCC1、ccRCC2、ccRCRC3和ccRCC4)(图3A和B)。在不同的肿瘤细胞亚型中具有明显的基因表达差异(图3C)。并且在这项研究中首次发现KCNQ1OT1通过scRNA-seq在ccRCC的特定细胞亚型中高表达。作者进行CNV分析发现这些肿瘤细胞亚型中存在不同的CNV特征(图3D),这可能是由肿瘤细胞的克隆或亚克隆引起的。因此,可以使用scRNA-seq结果来预测肿瘤细胞在root状态下的情况以及肿瘤细胞进化的方向。计算每种肿瘤细胞类型的DEG发现,ccRCC1、ccRCC2和ccRCC3中的大多数DEG表明存活率为阳性,而ccRCC4中的更多DEG表明预后不良,这与之前的三种细胞亚型相比是显著的(图3E)。3、scRNA-seq揭示了ccRCC免疫微环境的特征在这项研究中,免疫细胞在ccRCC组织中占很高的比例,约占所有细胞的64.7%(图1D),可分为13种细胞类型。在肿瘤微环境中,免疫细胞的相互作用非常密切,尤其是TAM1、树突状细胞和增殖性CD8+T细胞。一些配体-受体对,如CD74-MIF、CD74-COPA和CD74-APP,在TAM和其他免疫细胞中发挥着重要作用(图4)。在本研究中,对19 ccRCC样本进行scATAC-seq。将这些细胞分为29种不同的细胞类型,并确定了每种细胞类型的样本来源(图5A和B)。在这里,作者计算了肿瘤细胞、内皮细胞、CAF、免疫细胞、CD4+T细胞、B细胞和NK细胞的标记基因活性评分(图5C)。随后,分析细胞类型特异性峰,然后鉴定这些峰的相应基因区域(图5D)。相对可靠地定义了ccRCC中的29种不同细胞类型(图5A)。5、scATAC-seq揭示了ccRCC肿瘤细胞染色质调节的特征作者通过使用scATAC-seq鉴定了所有细胞类型的可访问染色质区域(图6A),这些可访问的染色质区域也表明它们的调节过程不是细胞类型特异性的。因此,可以通过鉴定细胞类型特异性的可访问染色质区域来发现细胞类型特异的调节过程。此外,scATAC-seq结果显示,非肿瘤细胞(如免疫细胞、内皮细胞和CAF)的染色质可及性在个体之间是一致的(图6B)。根据染色质的可及性,肿瘤细胞可分为16种细胞亚型(图6C)。大多数肿瘤细胞亚型来源于单个ccRCC样本(图6C)。与先前对基底细胞癌的研究类似,ccRCC中肿瘤细胞的染色质可及性存在显著的个体间异质性。为了研究肿瘤细胞中染色质调节的特征,通过使用scATAC-seq鉴定了16种肿瘤细胞亚型和每个细胞亚型的染色质可及性区域(图6C)。发现CA9和KRT14在ccRCC细胞中充当可访问区域的标记,其在每个肿瘤细胞亚型中维持染色质可访问性(图6D和E)。这可能表明ccRCC在DNA水平上具有遗传倾向。6、scATAC-seq揭示了lnc-RNA在体外促进ccRCC侵袭和迁移中的生物学功能有趣的是,作者发现了四种lncRNA(RP11-661C8.2、CTB-32H22.1、CTB-164N12.1和RP11-267A15.1),它们可通过scATAC-seq特异性地进入肿瘤细胞亚型(图7A),且都有一个位于5号染色体上的共同特征(图7A)。考虑到ccRCC具有5号染色体拷贝数增加的特征,假设这些lncRNA可能在ccRCC中发挥特定的调节作用。因此,选择了两种lncRNA(RP11-661C8.2和CTB-164N12.1)进行实验,验证这些lncRNA的生物学功能。ASO处理后ccRCC细胞系的增殖活性显著降低(图7B和C)。随后进行细胞划痕实验,NC组的伤口愈合优于ASO治疗组(图7D-F)。还进行了transwell测定,在ASO治疗后,786-O和Caki-2的迁移显著减少(图7G和H)。此外,ccRCC细胞系中E-钙粘蛋白的表达显著增加(图7I)。这些结果证实了RP11-661C8.2和CTB-164N12.1的功能,它们在体外促进了ccRCC的侵袭和迁移。此外,整合蛋白质质谱和scRNA-seq结果(图7J),将蛋白质质谱发现的紧密结合的蛋白映射到scRNA-seq鉴定的细胞类型中的基因表达。结果表明RP11-661C8.2和CTB-164N12.1的调节功能是细胞类型特异性的,主要调节CAF、内皮细胞和肿瘤细胞。7、scATAC-seq揭示了ccRCC中的转录调控因子作者基于scATAC-seq鉴定了特异性转录因子(图8A)。通过富集每种细胞类型中前10个最重要的转录因子,发现这些转录因子具有细胞类型特异性,特别是在肿瘤细胞和免疫细胞之间(图8B)。8、整合scATAC-seq和scRNA-seq分析揭示了肿瘤细胞的调节特征在本研究中,建立了包括scATAC-seq和scRNA-seq之间的所有细胞类型的对应关系的图谱,分别展示所有细胞类型和肿瘤细胞类型(图9A和B)。图9C展示了每个scATAC-seq簇的肿瘤细胞的比例,这些肿瘤细胞用从scRNA-seq簇转移的簇标记物进行注释,这意味着染色质可及性和基因表达之间的对应关系。例如由ccRCC11的可接近染色质区域调节的ccRCC2的基因表达特征是准确的(图9D)。但ccRCC1的调节特征是复杂的,包括15种scATAC-seq肿瘤细胞亚型的调节特征(图9E)。这些发现表明,ccRCC肿瘤细胞的可及染色质区域存在个体差异,并且存在共同的调节区域。整体来说,本研究整合了scATAC-seq和scRNA-seq数据,使用scATAC-seq和scRNA-seq对ccRCC中的基因表达和DNA调控进行综合分析,揭示了ccRCC在单细胞水平上的DNA调控程序,发现并验证了促进肿瘤细胞侵袭和迁移的lncRNA,这将为ccRCC治疗提供新的见解。但未来可能需要开发更多更强大的scATAC-seq数据分析方法。发现没有,即使是在小样本量的研究中,亮点之处在于数据整合,在于精而不在于多,搞明白亮点,小队列也可以发大文章! 生信人 共同学习生物信息学知识,共同探究生物奥秘。
673篇原创内容
公众号
,