单细胞居然已经卷到双疾病分析了!

MNR 生信人 2023-06-15 07:00 发表于北京

图片


急性胰腺炎是全球常见的危重急性胃肠道疾病,然而,其外周血中的基因表达模式尚未得到充分分析,大量报道表明COVID-19感染可能导致急性胰腺炎,但是,COVID-19引起急性胰腺炎的机制尚未得到研究


双疾病单细胞思路

扫码咨询

图片


该研究对来自100多个人类血液样本的测序数据进行WGCNA分析,这些样本分为健康组,轻度急性胰腺炎(MAP),中重度急性胰腺炎(MSAP)和重症急性胰腺炎(SAP),并确定功能基因模块。利用机器学习方法对外周血细胞表达数据进行生物信息学分析,鉴定出急性胰腺炎外周血细胞中的两个功能基因模块,并鉴定出重症胰腺炎的预测因子。此外,通过对 COVID-19 患者scRNA-Seq联合bulk RNA-seq数据的组合分析,一种具有强干扰素相关途径激活的中性粒细胞的关键亚型被确定为 COVID-19 诱导的急性胰腺炎的关键外周血细胞亚型。

         

一、背景

急性胰腺炎(AP)是一种临床上常见的重症和急性疾病,每年在全球约1300万人中发生。随着全球酗酒和肥胖的加剧,AP的发病率近年来急剧上升。然而,外周血细胞转录组中AP的可靠诊断和预后预测因子尚未阐明。此外,大量报道表明COVID-19感染可能导致AP。一些文献综述表明,感染COVID-19的患者中AP的患病率增加,严重急性呼吸综合征冠状病毒2(SARS-CoV-2)本身可能在某些患者中引起AP。然而,AP伴随COVID-19感染的发病机制仍不清楚。


中性粒细胞在AP中起重要作用。先前的一项研究证明,中性粒细胞介导二氢烟酰胺腺嘌呤二核苷酸磷酸(NADPH)氧化酶胰蛋白酶原副产物的进一步激活,加剧胰腺损伤,甚至引起肺损伤。有趣的是,中性粒细胞也是新型冠状病毒感染的重要致病因素。新型冠状病毒肺炎引发严重的大流行,并伴有多系统炎症性疾病。这种疾病的特征是呼吸系统的急性综合征,伴有细胞因子驱动的过度炎症和白细胞的广泛转录变化。其中,中性粒细胞已被证明与COVID-19免疫发病机制有关,包括功能失调的干扰素(IFN)反应和骨髓炎症。然而,中性粒细胞与这两种疾病之间的关系尚未完全阐明。一些病例报告显示IFN与AP有很强的关系。此外,IFN-g可以促进大鼠模型中的AP。一项荟萃分析系统地回顾与IFN治疗后AP发生相关的文献(AP-IFN),结果表明AP和IFN具有可能或明确的因果关系。


然而,很少有研究旨在确定IFN的潜在致病作用,并阐明中性粒细胞在COVID-19诱导的AP中的致病作用。


二、结果

具有重要通路的差异表达基因和枢纽基因的鉴定

包括AP患者作为疾病组(57例轻度胰腺炎样本、20例中重度胰腺炎样本和10例重度胰腺炎样本)和健康志愿者作为健康对照组(32例样本)的外周血mRNA表达数据,通过DEseq2软件包(logFC >1, p<0.05),鉴定出DEG(图1A);


前50个上调和下调基因的转录表达可以将大多数疾病样本,特别是重症样本与健康样本区分开来(图1B)。“中性粒细胞脱粒”是输入基因列表中富集项的条形图中确定的重要途径(图1C,1D)。


PPI分析表明,存在一些具有显著密度的模块,包括具有IL- 1R1、IL- 1rn、IL- 1r2、IL-10和MMP1的模块,具有HIST家族基因的模块,以及具有mapk相关基因的模块(图1E)。


IL-10、IL-6、OSM、MMP9、MMP1、LCN2、HGF、TIMP1、IL1B和HIST1H4F被鉴定为前10个富集基因(图1F、G)。


图片

图1


加权基因共表达网络分析(WGCNA)鉴定急性胰腺炎关键基因模块

为进一步明确正常外周血和AP不同亚型(MAP、MSAP和SAP)之间的潜在机制和基因模块,对两个数据集的疾病样本进行批量归一化后的WGCNA(图2A);


WGCNA的结果表明,棕色模块和绿松石模块中的基因操纵着AP中常见的生物过程(图 2C,2D)。


图片

图2

         

筛选基因模块中关键基因富集通路

筛选的基因模块中关键基因本体术语和通路的研究为进一步研究筛选到的模块中的基因功能和重要的KEGG通路,使用Metascape数据库。与T细胞活化和病毒感染相关的“RNA代谢”途径在绿松石模块中显著富集。绿松石模块的通路网络显示,这三个方面的相关通路是独立作用的(图3A)。此外,“中性粒细胞脱颗粒”、“炎症反应”和“对细菌的反应”在棕色模块中显著富集。绿松石模块的通路网络显示,这些相关的通路协同作用(图3B)。


图片

图3


鉴定生物标志物

免疫细胞型浸润分析结果表明,随着AP的进展,外周血DC、单核细胞、巨噬细胞和中性粒细胞呈增加趋势,B细胞、CD4 T细胞、CD8 T细胞、Treg细胞、辅助性T细胞、Th1细胞、Th2细胞和Tfh细胞呈下降趋势(图 4A);


在严重AP组(MSAP&SAP)和对照组(健康对照和MAP)之间进行随机森林分析(图4B,4C), 鉴定具有显着的诊断价值的基因(AUC >0.8)(图4D)。


图片

图4

         

监测急性胰腺炎严重程度的可靠生物标志物的验证

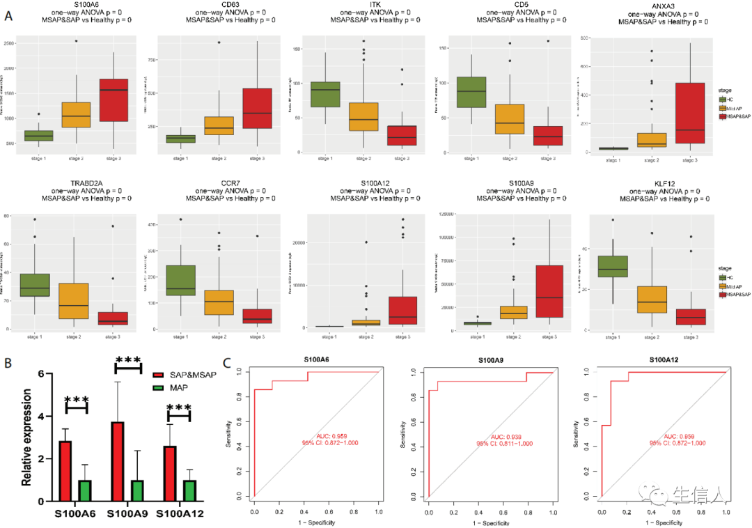
10个基因在健康对照组、MAP组和MSAP&SAP组之间均表现出显著差异(图 5A)。


筛选三个具有重要诊断价值的基因(最小相对表达>100),包括S6A100,S9A100和S12A28。为测试这些基因在鉴定AP严重程度方面的稳健性,收集1份外周血样本,并检测这些基因的相对表达。


患者按AP的严重程度分组(MSAP&SAP组和MAP组)。两组基因表达值差异显著(图5B).ROC分析还验证这些基因在SAP和MAP之间具有显着的诊断价值(图5C)。


图片

图5


急性胰腺炎与COVID-19之间的常见生物学过程和关键外周血细胞类型的鉴定

为进一步探索covid -19诱导的胰腺炎的常见生物学过程和关键细胞类型。使用GSE152418数据集,在AP和COVID-19患者外周血中共鉴定出161个共同上调基因和12个共同下调基因(图6A)。


在这些常见基因的KEGG通路分析中,中性粒细胞脱颗粒显著富集(图6B)。“中性粒细胞脱颗粒”途径在网络的核心作用中具有最显著的意义(图6 C和D)。


图片

图6


单细胞数据集中鉴定中性粒细胞类型

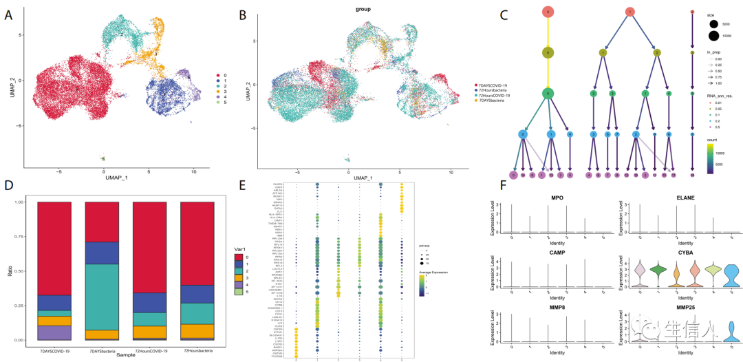
通过分析单细胞测序数据,研究细菌诱导的脓毒症和COVIID-19诱导的脓毒症之间中性粒细胞的变化,以确定COVID-19诱导的AP的外周血致病因素(图7A);


不同决议的聚类树。第1、6和9组被鉴定为中性粒细胞(图7B-D),不同亚型外周血中的中性粒细胞标记物,在带有亚型的UMAP图中鉴定出中性粒细胞亚型,分组确定UMAP图中的中性粒细胞亚型。


图片

图7


鉴别不同类型的中性粒细胞

对鉴定出的中性粒细胞进行筛选和提取,进行后续分析。鉴定出5个中性粒细胞亚群(图8A-C),不同亚型外周血中的中性粒细胞标记物(图8A),在带有亚型的UMAP图中鉴定出中性粒细胞亚型(图8B),不同决议的聚类树(图8C)筛选出每组中排名前10的基因(图8E);


图片

图8


0组中性粒细胞是急性胰腺炎的潜在致病性亚型,与干扰素分泌有关,在急性胰腺炎患者的外周血中表达上调

最后,通过单细胞途径分析验证,0组被确定为IFN相关组(图9A, B);


伪时间位点分析表明,5组代表了脓毒症中性粒细胞的初始和失活表型,并且0组的进化轨迹与其他成熟中性粒细胞的进化轨迹不同(图9C, D)。


在0组中发现了一些常见的代谢相关途径,包括“脂肪酸降解”,“α -亚麻酸代谢”、“硫代谢”和“脂肪酸生物合成”(图9E、F)。


进一步验证所确定的IFN相关中性粒细胞致病亚型,使用cibersoftx软件估计从单细胞测序数据中鉴定出的亚型在AP患者和健康对照中所有中性粒细胞中的比例(基于以前的GEO批量测序数据集:GSE194331)。该亚型在健康对照组外周血中的比例接近0,在AP患者外周血中的比例显著上调,且随着疾病严重程度的增加而升高(图9G)。


图片

图9

         

三、结论

综上所述,作者首次对健康组、MAP组、MSAP组和SAP组87份以上的人血液样本测序数据进行了WGCNA,鉴定出与AP严重程度相关的两个功能基因模块。接下来,作者鉴定并验证了功能基因模块中具有重要诊断价值的关键基因,包括S100A6、S100A9和S100A12。通过机器学习方法和AP患者血液样本的实验验证。然后,通过单细胞测序数据分析,作者研究了COVID-19患者外周血中性粒细胞的特异性变化,并在COVID-19中发现了一个高表达IFN和促炎表型的致病性中性粒细胞亚群。最后,作者在大量测序数据中观察到致病性中性粒细胞亚群的上调与AP的严重程度相关。


这是第一次使用WGCNA识别AP外周血中的基因生物标志物,并通过鉴定中性粒细胞中的特定功能亚群提出COVID-19诱导的胰腺炎的潜在发病机制。本研究结果为临床严重程度诊断和AP基础研究提供了依据。首先,AP高通量数据来自公共数据库,难以收集入组患者的具体临床数据。其次,筛选到的基因和功能性中性粒细胞亚型在AP中的潜在机制需要在基础研究和进一步的体内实验中进一步明确。


双疾病单细胞思路

扫码咨询

图片


往期热点 (点击标题跳转)

01

线粒体质量控制

02

孟德尔随机化

03

成纤维细胞(CAFs)

04

单细胞空间转录组

05

肿瘤相关巨噬细胞(TAM)

06

细胞死亡

07

耐药



图片

课题设计 | 组学测序 |生信分析

培训工具 | 热点互动 | 资源互换


图文排版|CY

文章转载请联系 | 15510012760(微信)

广告商务合作 | 18501253903(微信)



微信扫一扫
关注该公众号