5分+的肿瘤分析,包含这个潜力巨大的创新热点!

i生信 i生信 2023-08-30 17:52
图片




“小张聊科研”团队郑重声明:我公司对外联络的渠道为企业微信及企业邮箱,请大家认准@解颐生物的企业微信,及@joyebio.com的企业邮箱,其他任何私人联系方式联系您均为诈骗行为,请广大粉丝提高警惕。

今天给大家分享一篇脂肪酸代谢相关的生信分析文章,影响因子5.6分。这篇文章2023年1月发表在International Immunopharmacology上:Identification of fatty acid metabolism-based molecular subtypes and prognostic signature to predict immune landscape and guide clinical drug treatment in renal clear cell carcinoma.

图片

期刊International ImmunopharmacologyELSEVIER出版社旗下期刊,影响因子5.714,JCR Q1区,中科院二区(医学),发表与免疫学、药理学、细胞因子生物学、免疫治疗、免疫病理学和免疫毒理学重叠领域相关的研究性论著,也欢迎包含这些主题的综述文章

图片

PART 1
研究背景

肾透明细胞癌(RCC)起源于肾上皮细胞,其发病率不断增加。大量患者在被诊断为肾细胞癌时已经处于晚期,患者预后较差。因此,探索肿瘤发生的机制和预后标志物对肾细胞癌的预防和治疗至关重要。

肾细胞癌的特点是代谢重编程(相关推文见:带你了解国自然热点之氨基酸代谢重编程(入门篇)),包括脂肪酸代谢、有氧糖酵解和氨基酸代谢

甘油、磷脂代谢、花生四烯酸、前列腺素的产生和不饱和脂肪酸的延伸的改变对肾细胞癌有重大影响,说明脂肪酸代谢参与肾细胞癌的发生和预后

因此,脂肪酸代谢是肿瘤细胞常代谢途径中的一个有吸引力的靶点

本研究旨在利用脂肪酸代谢相关基因建立预后模型,以提高在临床工作中使用的标记物的预后能力

PART 2
分析思路

研究主要涉及的分析思路如下:


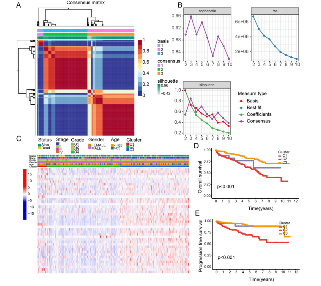
1.使用coxph进行单变量Cox分析,采用NMF算法和“brunet”对样本进行聚类;


2.R软件包WGCNA进行基因模块分类,获得共表达模块


3.利用clusterProfiler包进行GO和KEGG分析


4.利用MCPcounter、CIBERSORT、quanTIseq、TIMER和ESTIMATE算法分析不同亚型间的免疫微环境


5.通过单因素Cox回归分析,鉴别与RCC预后显著相关的基因,并通过LASSO分析构建预后模型


6.采用Sangerbox进行Kaplan-Meier曲线和ROC曲线分析;


7.pRRophetic包进行药物敏感性分析;


8.建立了一个结合临床数据和风险的列线图来预测1、3年和5年生存率,survcomp包计算C-indexggDCA分析列线图的预测能力


9.敲减CPT1B后进行EdU实验分析细胞增殖能力,使用CCK8分析药物敏感性

PART 3
研究结果

接下来我们看一下研究结果:

图片

图1.不同结局的肾细胞癌亚型特征

图片

图2.WGCNA共表达模块的鉴定和富集分析

图片

图3.不同亚型间的免疫微环境分析

图片

图4.基于脂肪酸代谢相关基因的预后风险模型构建

图片

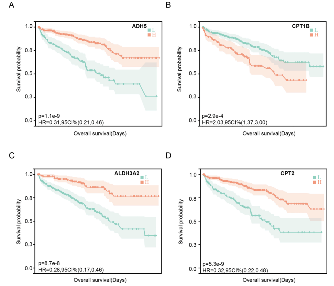
图5.预后模型四个基因的预后分析

图片

图6.预后模型在不同临床参数下的预后疗效

图片

图7.基于风险评分的免疫环境分析

图片

图8.药物敏感性分析

图片

图9. CPT1B对ACHN细胞增殖和药物敏感性的影响

最后我们总结一下:

研究共有9张图,其中包括8张图生信分析结果图1张湿实验验证图,分析结果如下:
1)使用WCGNA鉴定出32个共表达模块
2)LASSO分析在训练集中构建了一个包含四个基因的预后特征,并在验证集中进行了验证
3)对临床试验进行相关研究分析,表明该模型具有良好的稳定性和潜在的应用价值
4)风险评分与T细胞、B谱系、成纤维细胞正相关,与单核细胞负相关,骨髓树突状细胞、中性粒细胞和内皮细胞负相关;
5)CPT1B与T细胞、CD8+T细胞、细胞毒性淋巴细胞和NK细胞呈正相关,与髓系树突状细胞、成纤维细胞、内皮细胞呈负相关;
6)利用corrplot、circlize包分析表明肿瘤突变负荷与风险评分和CPT1B的表达呈正相关
7)通过R包pRRophetic药物敏感性试验显示,低风险评分组较高风险评分组从舒尼替尼获益更多,而从帕唑帕尼、索拉非尼、替西罗莫司、吉西他滨和阿霉素获益更少;
8)敲减CPT1B表达后,RCC细胞的增殖能力受到抑制。
PART 4
总结

本文通过脂肪酸代谢相关基因对肾透明细胞癌进行预后模型构建,研究了免疫微环境,确定了模型中不同细胞与关键基因之间的相关性,并分析了药物敏感性,这对临床实践具有潜在的应用价值

本文的创新之处在于利用脂肪酸代谢这一新颖的分析方向进行预后分析,目前脂肪酸代谢相关的生信发文量相对较少,创新性较好

但是该文章可以从以下角度进一步提升

(1)需要更多的验证集进行验证,以增强其可信度;

(2)虽然在细胞水平上验证了基因CPT1B的功能相关性,但是缺乏在小鼠模型中的验证实验以及机制探究

如果大家对这类简单生信分析+简单实验验证提升文章水平的方向感兴趣,可以联系我们(扫描下方二维码添加小秘书)。

-广告-

图片

阅读推荐:

收录于合集 #文献详解
 27
上一篇单细胞测序+bulk RNA-seq,肿瘤标志物分析其实并不难下一篇在线工具+简单验证=5分+的单基因肿瘤生信分析!

微信扫一扫
关注该公众号