泛癌数据挖掘究竟怎样才能发高分

Immugent 生信人 2023-09-01 07:02

最近,Immugent注意到基于泛癌单细胞数据挖掘的思路又出了很多高分文章,就在刚刚过去的四五月份就分别发了一篇正刊/大子刊水平的文章。于是,Immugent就想到联合之前的一些类似的高分文章来解读一下这类文章的发文思路,同时复盘一下未来泛癌单细胞数据挖掘的的应用方向。在本期推文中,Immugent将会联合解读1篇Science,一篇Nature,一篇Nature medicine,和两篇Nature genetics,强烈建议大家认真理解一下它们的行文思路。

         

泛癌(pan-cancer)单细胞数据挖掘研究,是指对多种类型的癌症样本进行单细胞水平的数据分析和挖掘,以寻找不同癌症类型之间的共性和差异。通过挖掘大量的肿瘤单细胞数据,我们可以一方面通过对泛癌单细胞数据的分析,可以揭示不同癌症类型的肿瘤进化模式和转移机制;这有助于理解癌症的起源和发展过程,识别与转移相关的分子标记,并为预测肿瘤转移风险和制定治疗策略提供指导。另一方面,泛癌单细胞数据挖掘可以帮助重构癌症中的基因表达调控网络,揭示基因调控网络的重要节点和模式。这有助于理解癌症发生和发展的关键基因和信号通路,并为靶向治疗的研发提供新的靶点和策略。此外,免疫系统在癌症发展和治疗中起着重要作用。泛癌单细胞数据挖掘可以帮助我们了解不同癌症类型的免疫细胞组成、免疫细胞亚群的表型和功能特征,以及肿瘤细胞与免疫细胞的相互作用。这有助于揭示肿瘤免疫逃逸机制、预测免疫治疗响应,并开发新的免疫治疗手段。

         

下面,Immugent就分别以正序时间的方式,来解读5篇不同角度的肿瘤单细胞数据挖掘思路。这五篇研究分别从不同的研究角度,得到了非常重要的研究发现,将它们联合起来进行比较可以更有助于汲取每一篇研究的精华所在。

         

1. 泛癌细胞系数据挖掘揭示异质性重复程序

肿瘤细胞可塑性和异质性在疾病进展及治疗中起着关键作用。例如,罕见的肿瘤细胞亚群可能是造成癌细胞耐药性及转移的潜在因素。目前,实验室培养的细胞系是癌症研究的主力军,但不清楚它们在多大程度上概括了肿瘤恶性细胞之间的异质性。随着测序技术的发展,单细胞RNA测序(scRNA-seq)已经成为研究肿瘤内异质性(ITH)的有效工具。

         

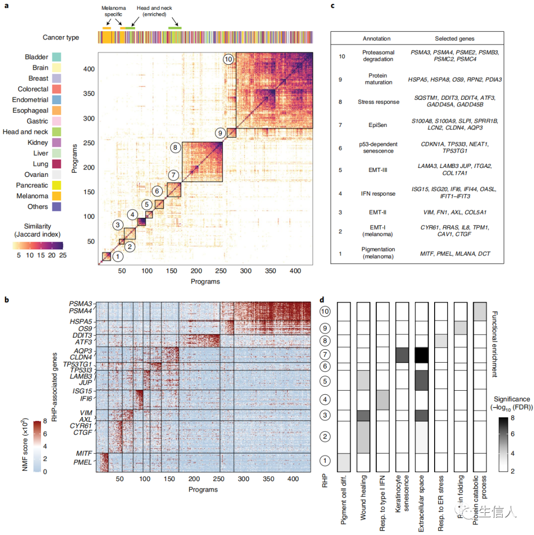
2020年发表在Nature genetics的一项篇名为:Pan-cancer single-cell RNA-seq identifies recurring programs of cellular heterogeneity的研究,是第一篇对泛癌细胞系进行单细胞数据分析的大型研究。作者分析了来自22种癌症类型的198个癌细胞系,确定了12个在多个癌细胞系中导致重复异质性的表达程序。此外,研究团队还建立了特定的肿瘤细胞异质性模型,可用于研究衰老相关细胞的亚群,以证明其动态性、调节性和独特的药物敏感性。

         

图1:       

图片

         

作者利用10x Genomics单细胞测序平台对来自22种癌症类型,198个细胞系进行单细胞RNA-seq测序,基于基因表达和SNPs的细胞系分配对于98%的细胞是一致的。在去除低质量数据后,研究人员共检测分析了53,513个细胞的表达谱,平均每个细胞检测19,264个单分子标签(UMIs)和3,802个基因。

         

随后,在单个细胞系的细胞间(包括离散的细胞亚群),研究团队发现了基因表达的广泛可变性,并利用t-SNE在11%的细胞系中发现了离散簇,表明离散亚群通常是细胞系特有的。通过识别每个细胞系中细胞状态的连续和离散可变性,在所有细胞系中检测到1,445个表达程序,在单个细胞系中存在4-9个这样的程序。基于这些表达程序的共同基因,研究分析强调了相似程序的群集,称之为基因表达的重复异质程序(RHP)。最终,研究人员确定了12个RHP,其中两个最显著的RHP可反映细胞周期。细胞周期RHP对应于G1/S和G2/M期,并且在临床肿瘤样本中也可以观察到同样的结果。

         

图2:

图片

 

通过使用NMF分析,作者发现了与多种类型应激反应有关的RHP。其中,RHP(8)反映了一种应激反应,包括DNA损伤诱导的和即刻早期基因(DDIT3、DDIT4和ATF3),类似于在黑色素瘤和HNSCC肿瘤中发现的程序;RHP(4)含有IFN响应基因(IFIT1-IFIT3),与卵巢癌中观察到的异质性程序非常相似。IFN响应可能是由基因组不稳定性通过cGAS-STING通路触发的;RHPs(9,10)分别由与蛋白质折叠和成熟以及蛋白酶体降解相关的基因组成。这也是唯一不同于任何体内异质性程序的RHP。

         

总之,这项研究利用单细胞RNA-seq技术描绘了198个细胞系的细胞多样性图谱,强调了在人类肿瘤中观察到的异质性程序的特定模型,对这些模型系统的进一步研究可提供对ITH的理解,有助于利用ITH开发新的治疗策略

         

2. 肿瘤浸润性T细胞的泛癌单细胞图谱

上一项研究的主要对象是各种肿瘤细胞系,而实际上通过近些年对细胞系研究的不断深入,研究者发现这些细胞系其实很大程度上并不能真正反应在体肿瘤的特征。因此,直接分析患者来源的单细胞测序数据可能更有助于得到能在临床推广应用的发现。接下来介绍的这篇研究,想必很多小伙伴都已经看过了,那就是来自张泽民实验室发表在Science杂志上的一项研究,篇名为:Pan-cancer single cell landscape of tumor-infiltrating T cells。这项研究首次构建了一个“泛癌T细胞图谱”,其中包含21种癌症类型的T细胞转录谱,解决了诸如复发性T细胞状态、细胞分化轨迹和预后价值等方面的问题。尽管有很多方法可以对这些数据进行切片,但特别感兴趣的方面是对可能在肿瘤控制中发挥积极作用的T细胞亚群的泛癌鉴定,以及观察到具有不同状态的T细胞的相对丰度具有超越肿瘤类型的预后价值,这向基于免疫类型的患者分层迈出了一步。

         

图3:

图片


为了构建高分辨率的泛癌T细胞图谱,作者首先对来自各种癌症类型的患者的肿瘤、癌旁组织和血液样本的scRNA数据进行了整合,最终绘制了了21种癌症类型的T细胞单细胞转录组图谱。从优势比分析来看,幼稚T细胞和Temra细胞(CD4+和CD8+)在血液中表现出强烈的分布偏好,而TNFRSF9+ Treg细胞、TFH/TH1细胞、CD8+ISG+ T细胞和四种CD8+ Tex细胞组似乎富含肿瘤。基于STARTRAC分析,这种富含肿瘤的元簇表现出扩张和持续增殖,表明它们响应肿瘤抗原的克隆扩张;此外,在个体肿瘤水平上也确定了与具有高TCR信号或增殖的特定扩增TIL共享克隆型的细胞组。CD4+和CD8+区域的Temra细胞在所有组织中均表现出扩增。这些观察结果表明,这些T细胞在肿瘤外被激活和扩增,并在血液中循环。总之,出现了潜在的肿瘤反应性T细胞代表了局部抗肿瘤免疫反应——而扩增的CD8+ Temra细胞也可能含有肿瘤特异性TCR,与全身免疫反应的概念一致

         

图4:

图片


接下来,作者对这些相关簇的频率分析后发现肿瘤样本可以分为八组(C1-C8)。C1和C2具有高频率的终末Tex细胞,C1也具有最高频率的TNFRSF9+ Treg细胞。C3到C8的肿瘤具有低频率的末端Tex细胞和高频率的CD8+ZNF683+/CXCR6+ Trm细胞。在线性模型分析的基础上,发现分组可以解释比其他因素更多的肿瘤T细胞组成的变异性,某些癌症类型表现出明显的偏好。基于T细胞的免疫类型为了解肿瘤浸润性T细胞的整体特性提供了参考,这可能有助于指导新疗法的开发和患者分层,而不是传统的癌症类型指标。

         

总之,这项研究描绘了TME中T细胞异质性和动态的泛癌景观,对肿瘤浸润性T细胞的详细特征、动力学和调节将促进免疫疗法的发展,尤其是提出的免疫分型可以帮助针对T细胞的治疗和诊断策略

         

3. 泛癌单细胞测序揭示不同肿瘤类型中特定的相互作用

从上一项研究中我们可以得到了一个较为全面的泛癌T细胞图谱。事实上,肿瘤微环境是十分复杂的,里面有多种细胞成份。并且,计算每一种细胞比例只能在一定程度上反应有关趋势,而不同细胞之间的相互作用关系才是决定肿瘤进展的最终因素。2022年8月发表在Nature genetics上的文章,标题为Cancer cell states recur across tumor types and form specific interactions with the tumor microenvironment,则是在单细胞水平上描绘了不同癌症类型中反复出现的肿瘤细胞状态并探索了其与肿瘤微环境的相互作用。

         

图5:

图片

         

这项研究对卵巢癌(OVCA)、子宫内膜癌(UCEC)、乳腺癌(BRCA)、前列腺癌(PRAD)、肾癌(KIRC)、肝癌(LIHC)、结肠癌(COAD)和胰腺癌(PDAC),以及胃肠间质瘤(GIST),共9种癌症类型的19个未经治疗的原发患者的手术标本进行了scRNA-seq测序。并收集之前发表的胰腺癌(PDAC)和肝细胞癌(LIHC)以及胆管癌(CHCA)、肺腺癌(LUAD)、头颈部鳞状细胞癌(HNSC)、皮肤鳞状细胞癌(SKSC)、多形性胶质母细胞瘤(GBM)和少突胶质细胞瘤(OGD)的scRNA-seq数据,最终纳入了15种癌症的62个未经治疗的原发肿瘤的单细胞数据。

         

随后,作者利用NMF非负分解矩阵识别基因表达模块并利用SCENIC软件识别基因表达模块的转录调节因子。结果发现干扰素反应模块广泛出现。一组与代谢过程相关模块:缺氧模块和氧化磷酸化模块以及一组与上皮细胞标志物重叠的模块: 肺泡细胞模块、基底细胞模块、鳞状细胞模块和腺细胞模块。还在OVCA、UCEC、LUAD和GBM中发现一组纤毛相关基因组成的模块以及两个与上皮-间充质转化(EMT)相关的跨越多种癌症的模块: 完整的间充质模块(cEMT)和部分间充质模块(pEMT)。最后,研究确定了三个神经系统癌症特异性模块: 星形胶质细胞(AC)样模块、少突胶质细胞祖细胞(OPC)样模块和神经祖细胞(NPC)样模块。

         

图6:

图片

         

目前的很多研究已经在单个癌症类型中研究了肿瘤恶性细胞之间的转录异质性,并被集成为癌细胞状态。然而,目前尚不清楚这些状态在多大程度上跨越肿瘤类型构成癌症的一般特征。在这项研究中,作者对15种癌症类型进行了泛癌单细胞RNA测序分析,确定了基因模块目录,其表达定义了反复出现的癌细胞状态,包括“应激”,“干扰素反应”,“上皮 - 间充质转化”,“金属反应”,“基础”和“纤毛”等。空间转录组学分析将癌细胞的干扰素反应与肿瘤微环境中的T细胞和巨噬细胞联系起来。

         

并且在最后,作者还使用小鼠肿瘤模型,进一步发现干扰素反应模块的诱导因肿瘤位置而异,并且在淋巴细胞消除后减弱。总的来说,这项研究工作为揭示癌细胞状态如何与肿瘤微环境相互作用以形成能够免疫逃避,耐药性和转移的有组织的系统提供了一个基础理论知识框架

         

4. 泛癌单细胞测序揭示不同功能性基因表达程序

从上述几项研究中我们也不难发现, scRNA-seq技术的发展通过对单个细胞的RNA进行测序,以前所未有的细节水平提供了基因表达数据。面多越来越多的肿瘤相关单细胞测序数据,尽可能的整合更多的数据,会有利于得到更准确的结果。那么接下来要介绍的这项研究就是今年刚发表在Nature杂志上的一篇名为:Hallmarks of transcriptional intratumour heterogeneity across a thousand tumours的研究。

         

这项研究的作者整合并分析了迄今为止最大的癌症scRNA-seq数据,包括1,163个样本,涵盖24种癌症类型和250多万个细胞。作者根据基因表达确定了细胞类型,并通过将基因拷贝数发生改变的细胞(拷贝数改变)识别为癌症细胞,将恶性细胞与相邻的非癌细胞区分开来。为了帮助未来的发现,作者建立了一个网站,允许其他研究人员使用这些数据,并轻松下载它们进行自己的分析。

         

图7:

图片

         

在癌症细胞中,作者发现了5,500多个可变基因表达程序,这些程序在肿瘤中得到了有力的观察。作者将这些程序分为41个集群,他们将这些集群定义为元程序(MP)。对于每个聚类,Gavish等人鉴定了50个“共识”基因,这些基因提供了MP的特征。在41个MP中,16个与前面描述的相似。作者还将此分析应用于肿瘤微环境中的非癌细胞和体外生长的癌症细胞系。

         

作者发现癌症细胞中的MP在一系列癌症类型中复发。为了确定这些MP所代表的基本生物学过程,Gavish及其同事将其分为11个标志性类别,如“细胞周期”、“间充质”和“衰老”。这些分组表明,肿瘤由癌症细胞的亚群组成,这些亚群可能会推动肿瘤不同方面的进展,例如肿瘤的生长、向其他部位的扩散(转移)和药物治疗的耐药性。因此,描述这些亚群及其对每个肿瘤的脆弱性可能具有生物学信息和临床实用性。

         

图8:

图片

         

总的来说,这项研究对未来癌症研究领域开辟了几个令人兴奋的前景。随着scRNA-seq简编的规模不断扩大,可能会在更多的癌症环境或罕见类型的癌症细胞中定义MP。捕捉RNA测序数据以及组织中细胞空间背景信息的数据集的出现,将为进一步验证肿瘤微环境中发生的细胞-细胞相互作用提供一种方法,并确定标志过程的异质性在特定位置的组织程度。未来的scRNA-seq实验,再加上更多的数据,可能会揭示转录异质性的决定因素(例如,通过使用单细胞“多组学”分析),检查临床数据可以深入了解这种异质性的功能结果。

         

5. 利用单细胞测序绘制泛癌T细胞图谱

接下来要介绍的是今年最新的一项研究,其真正意义上做到泛癌T细胞图谱的研究工作。为啥这样说呢?这是因为张泽民老师团队在2021年发表的那篇Science研究中,只是对含量最多的αβT细胞中的CD4/CD8 T细胞进行研究,而T细胞种类远不止这两种。2023年5月29日,德州大学MD安德森癌症中心王凌华博士和她的团队在 Nature Medicine 期刊发表了题为:Pan-cancer T cell atlas links a cellular stress response state to immunotherapy resistance 的研究论文,该研究对各种T细胞在复杂的肿瘤微环境中的转录组状态的多样性以及在免疫治疗中的潜在的作用提供了更深入的研究,为理解癌症免疫治疗的耐药性带来了新的视角。

         

图9:

图片

         

此项研究除了对各种常规T细胞亚群进行分析,还有一个非常值得关注的就是发现了在肿瘤微环境中特异存在的T细胞应激反应状态(T cell stress response state,TSTR)。在以往的单细胞研究中,这类T细胞经常被忽视或者被视为与组织分离过程相关的人工产物。然而,在这项研究中,借助大规模的可用数据,我们的研究团队将这些细胞识别为一个独特的群体,与其他CD4+或CD8+T细胞亚群有明显区别,并通过多种空间分析方法确认了它们在原位组织中的存在。

         

通过认真阅读这篇研究,我们可以将TSTR细胞视为一群“筋疲力尽”的T细胞,他们在对抗癌症的任务中表现得力不从心,就像生活压力过大的人工作效率可能会下降一样。虽然TSTR细胞和已耗竭的T细胞(exhausted T cells)在肿瘤微环境中都可能功能受损,但TSTR细胞似乎遵循了一条与耗竭T细胞路径不同的独特的分化途径。

         

图10:

图片

         

此外,该研究团队还开发了一个名为TCellMap的工具,这个工具使研究人员能够通过与该研究生成的高分辨率T细胞图谱进行对比,从而对数据集中的T细胞的亚型进行自动注释。同时,作者希望其它科研工作者能利用好这些数据资源,充分发挥其全面解析T细胞功能状态的价值,从而推动进一步的发现并最终带来通过增强T细胞更好的治疗肿瘤的目标。

         

当然,即使是将分析做成这种程度也有它的不足之处,那就是在大多数分析数据集没有相应的T细胞受体数据。最后,作者还表示目前不确定是什么触发了TSTR状态,也不清楚它们起源于哪个T细胞亚群,这是未来值得深入研究的科学问题。同样,我们还不清楚这些TSTR细胞是否和肿瘤细胞的特异性和进化有关,以及它们如何与肿瘤微环境中的其他细胞进行交流并影响它们。这些问题都需要进一步研究来回答。

         

6.说在最后

总的来说,泛癌单细胞数据挖掘是一项非常有前景的研究领域,它可以帮助我们更好地理解癌症的发展机制、病理特征和治疗反应。虽然目前已经有很多优秀的研究成果发表,但是只要从不同的角度出发,仍然可以做出很好的研究工作。

         

最后,Immugent介绍一些未来关于泛癌单细胞数据挖掘具有潜力的研究方向:


1.肿瘤异质性的解析:癌症是一个高度异质的疾病,不同细胞在不同时间和空间上可能具有不同的遗传和表观特征。单细胞数据挖掘可以帮助我们更好地解析肿瘤内部的细胞异质性,并发现潜在的亚克隆突变、表观遗传变异等。


2.个体化治疗策略:单细胞数据挖掘可以帮助识别癌症中的个体差异,并为个体化治疗策略提供依据。通过分析单个细胞的基因表达、蛋白质水平、代谢状态等信息,可以更好地理解不同肿瘤细胞亚群的生物学特征,并为精确治疗提供指导。


3.药物抗性机制的研究:癌症治疗中的一个重要问题是药物抗性的产生。单细胞数据挖掘可以帮助揭示药物抗性机制,并识别与药物耐药相关的特定细胞亚群。这有助于开发新的治疗策略,以克服药物抗性并提高疗效。


4.癌症早期检测和诊断:单细胞数据挖掘可以在癌症的早期阶段检测到细胞的异常变化,有助于早期诊断和预测肿瘤的进展。通过对单个细胞的基因组、转录组和表观组的综合分析,可以发现潜在的肿瘤标志物和诊断指标。


5.研究免疫治疗机制:免疫治疗是一种重要的癌症治疗方式。单细胞数据挖掘可以帮助我们了解肿瘤免疫环境中不同细胞类型、细胞状态和相互作用的动态变化。这有助于揭示免疫逃逸机制和提高免疫治疗的效

         

除此之外,研究者还可以结合自身优势,对挖掘出的结果做一些功能实验,或者空间转录组方面的验证。希望本期推文能为大家带来一些思考,如有单细胞数据分析需求的小伙伴还可以联系我们生信人团队哦,我们会提供最专业的服务。

                  

[参考文献]

[1] Kinker GS, Greenwald AC, Tal R, Orlova Z, Cuoco MS, McFarland JM, Warren A, Rodman C, Roth JA, Bender SA, Kumar B, Rocco JW, Fernandes PACM, Mader CC, Keren-Shaul H, Plotnikov A, Barr H, Tsherniak A, Rozenblatt-Rosen O, Krizhanovsky V, Puram SV, Regev A, Tirosh I. Pan-cancer single-cell RNA-seq identifies recurring programs of cellular heterogeneity. Nat Genet. 2020 Nov;52(11):1208-1218. doi: 10.1038/s41588-020-00726-6. Epub 2020 Oct 30. PMID: 33128048; PMCID: PMC8135089.

         

[2] Zheng L, Qin S, Si W, Wang A, Xing B, Gao R, Ren X, Wang L, Wu X, Zhang J, Wu N, Zhang N, Zheng H, Ouyang H, Chen K, Bu Z, Hu X, Ji J, Zhang Z. Pan-cancer single-cell landscape of tumor-infiltrating T cells. Science. 2021 Dec 17;374(6574):abe6474. doi: 10.1126/science.abe6474. Epub 2021 Dec 17. PMID: 34914499.

         

         

[3] Barkley D, Moncada R, Pour M, Liberman DA, Dryg I, Werba G, Wang W, Baron M, Rao A, Xia B, França GS, Weil A, Delair DF, Hajdu C, Lund AW, Osman I, Yanai I. Cancer cell states recur across tumor types and form specific interactions with the tumor microenvironment. Nat Genet. 2022 Aug;54(8):1192-1201. doi: 10.1038/s41588-022-01141-9. Epub 2022 Aug 5. PMID: 35931863; PMCID: PMC9886402.

         

[4] Gavish A, Tyler M, Greenwald AC, Hoefflin R, Simkin D, Tschernichovsky R, Galili Darnell N, Somech E, Barbolin C, Antman T, Kovarsky D, Barrett T, Gonzalez Castro LN, Halder D, Chanoch-Myers R, Laffy J, Mints M, Wider A, Tal R, Spitzer A, Hara T, Raitses-Gurevich M, Stossel C, Golan T, Tirosh A, Suvà ML, Puram SV, Tirosh I. Hallmarks of transcriptional intratumour heterogeneity across a thousand tumours. Nature. 2023 May 31. doi: 10.1038/s41586-023-06130-4. Epub ahead of print. PMID: 37258682.

         

[5] Chu Y, Dai E, Li Y, Han G, Pei G, Ingram DR, Thakkar K, Qin JJ, Dang M, Le X, Hu C, Deng Q, Sinjab A, Gupta P, Wang R, Hao D, Peng F, Yan X, Liu Y, Song S, Zhang S, Heymach JV, Reuben A, Elamin YY, Pizzi MP, Lu Y, Lazcano R, Hu J, Li M, Curran M, Futreal A, Maitra A, Jazaeri AA, Ajani JA, Swanton C, Cheng XD, Abbas HA, Gillison M, Bhat K, Lazar AJ, Green M, Litchfield K, Kadara H, Yee C, Wang L. Pan-cancer T cell atlas links a cellular stress response state to immunotherapy resistance. Nat Med. 2023 May 29. doi: 10.1038/s41591-023-02371-y. Epub ahead of print. PMID: 37248301.    


往期热点 (点击标题跳转)

01

线粒体质量控制

02

孟德尔随机化

03

成纤维细胞(CAFs)

04

单细胞空间转录组

05

肿瘤相关巨噬细胞(TAM)

06

细胞死亡

07

耐药



图片

更多精彩生信知识和技术分享

欢迎添加微信


图文排版|CY

文章转载请联系 | 15510012760(微信)

广告商务合作 | 18501253903(微信)



微信扫一扫
关注该公众号